HOME   LIST
‹–   –›

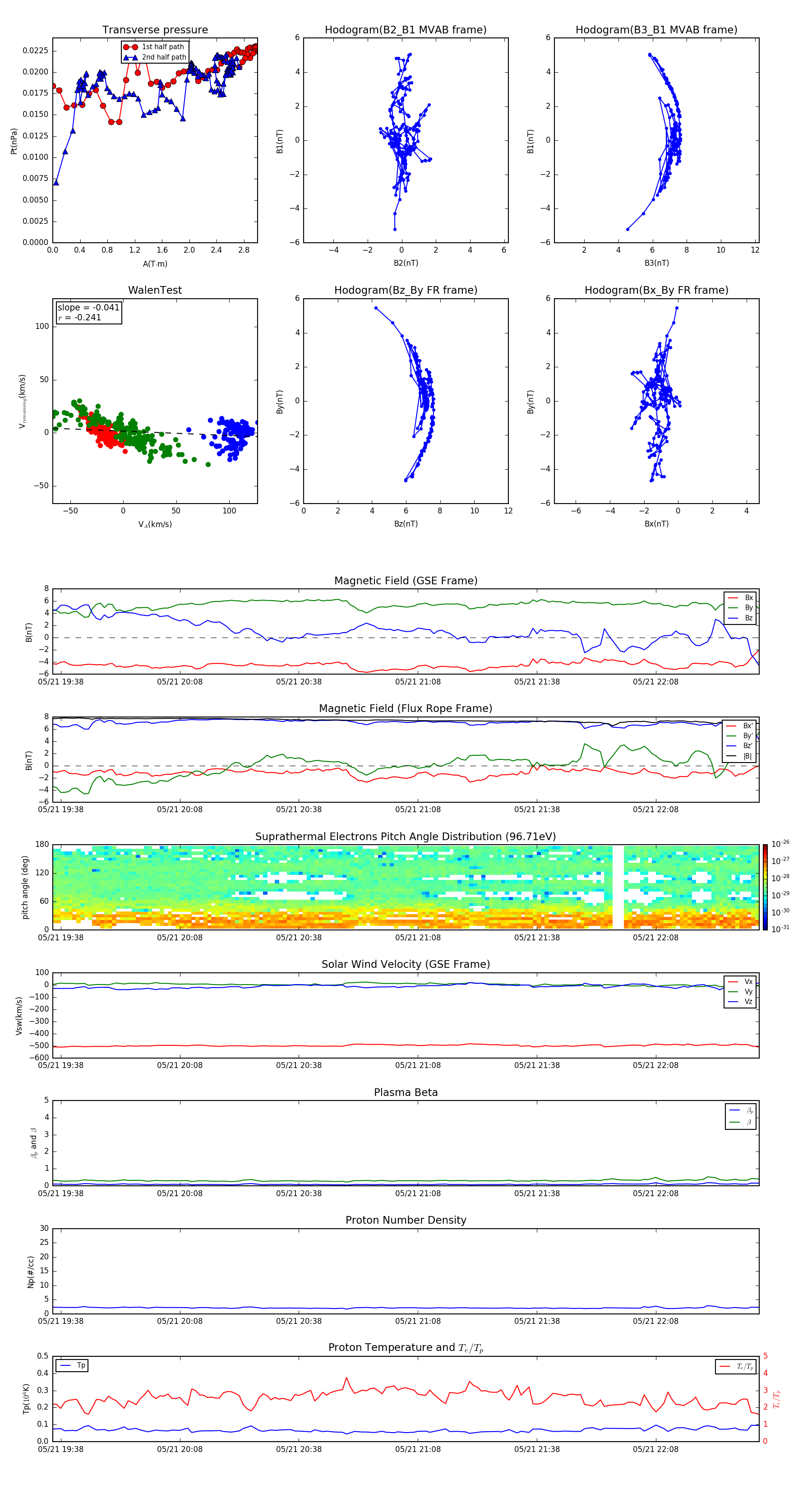
Flux Rope in 2004

Flux Rope Event 2004-05-21 19:36 ~ 2004-05-21 22:34 (179 minutes)


plot