HOME   LIST
‹–   –›

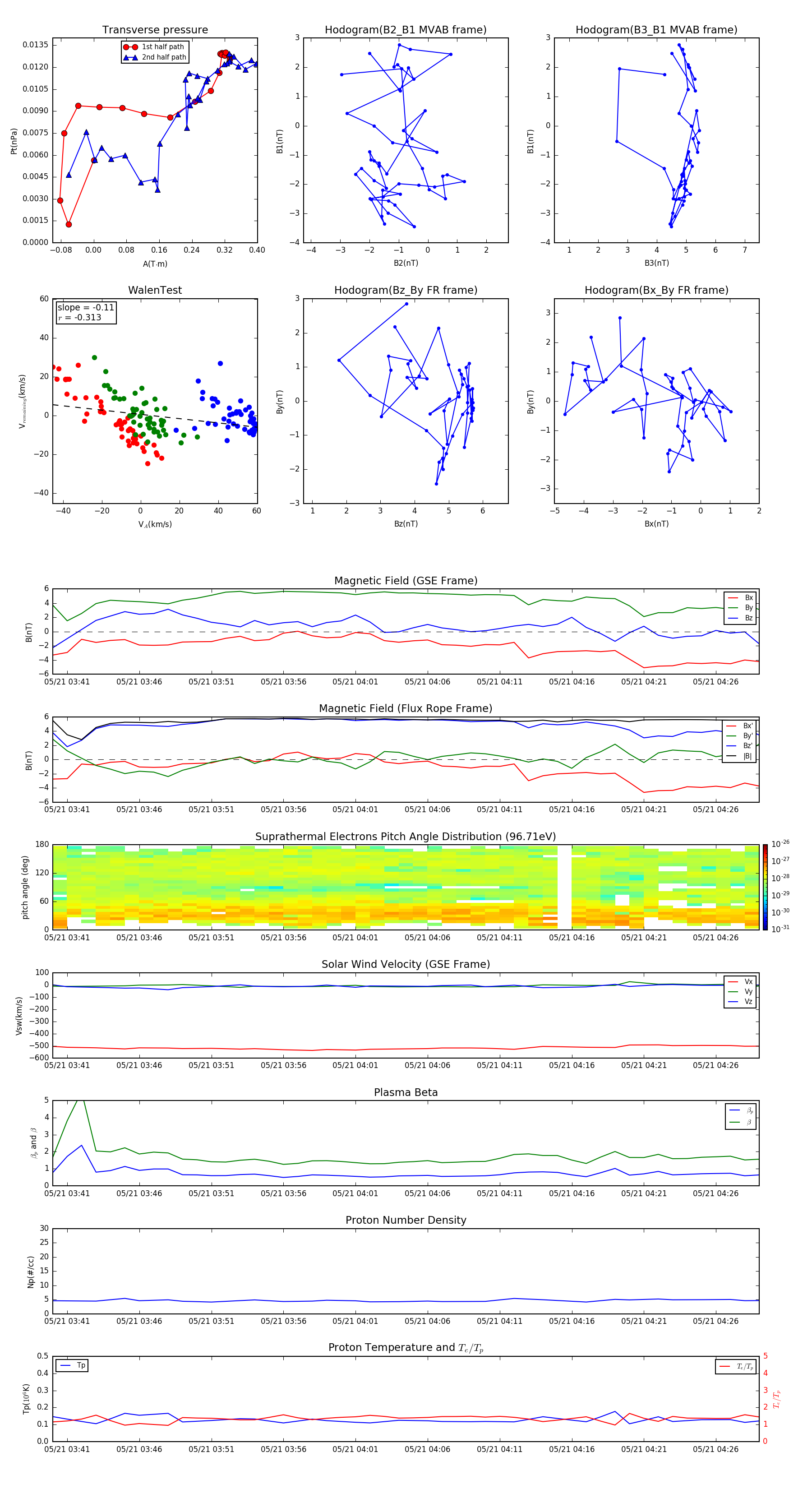
Flux Rope in 2004

Flux Rope Event 2004-05-21 03:40 ~ 2004-05-21 04:29 (50 minutes)


plot