HOME   LIST
‹–   –›

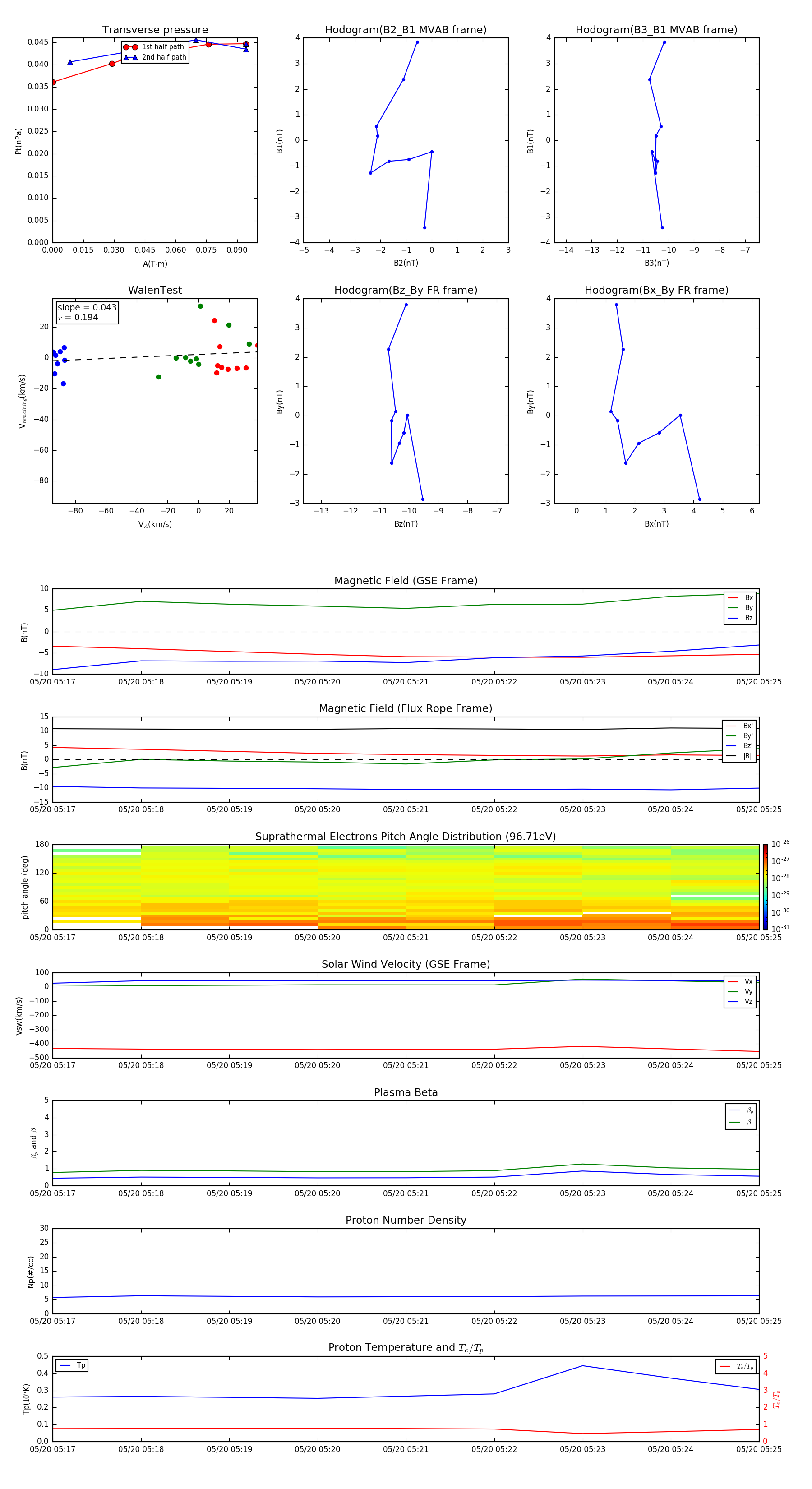
Flux Rope in 2004

Flux Rope Event 2004-05-20 05:17 ~ 2004-05-20 05:25 (9 minutes)


plot