HOME   LIST
‹–   –›

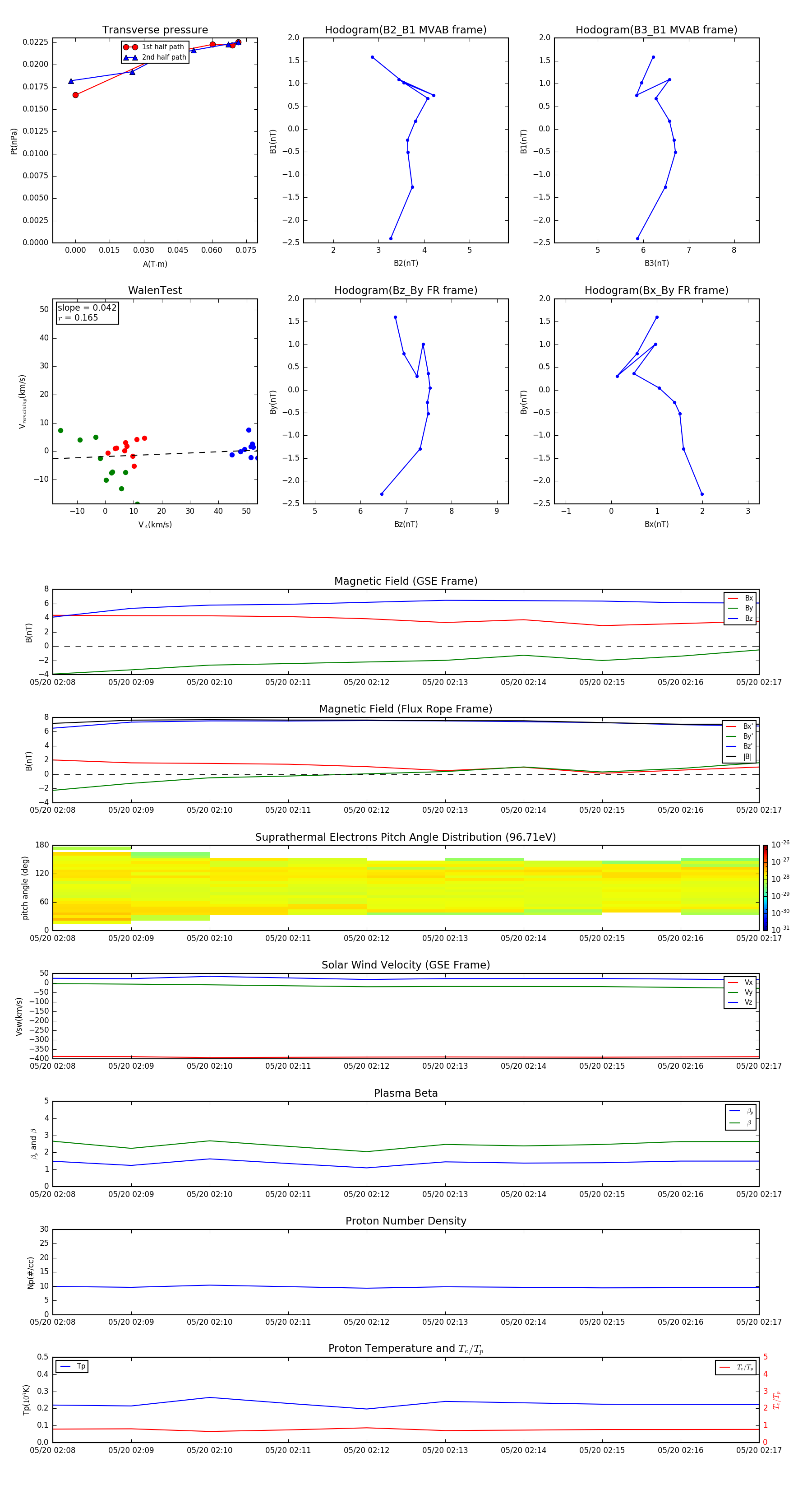
Flux Rope in 2004

Flux Rope Event 2004-05-20 02:08 ~ 2004-05-20 02:17 (10 minutes)


plot