HOME   LIST
‹–   –›

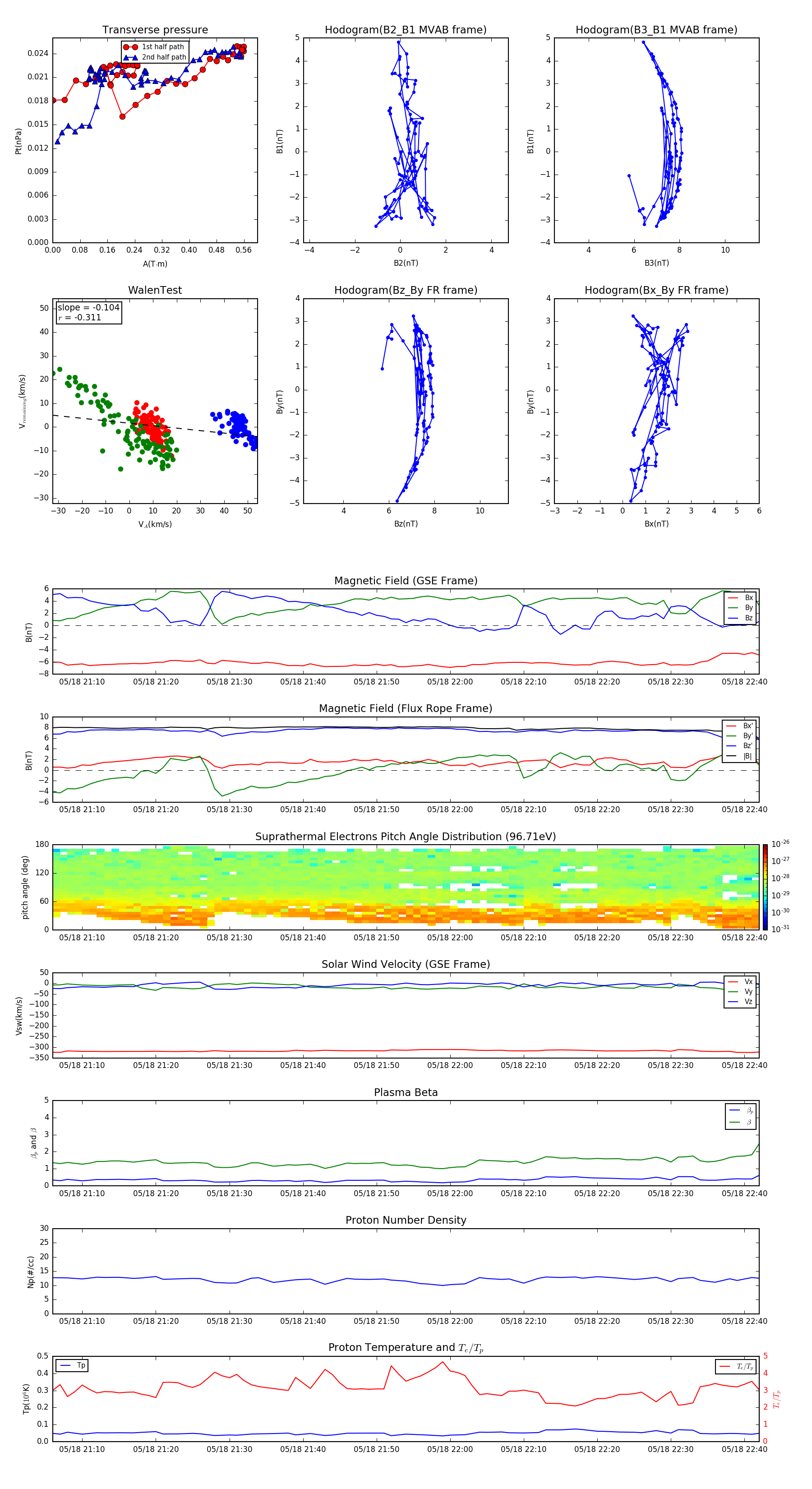
Flux Rope in 2004

Flux Rope Event 2004-05-18 21:06 ~ 2004-05-18 22:42 (97 minutes)


plot