HOME   LIST
‹–   –›

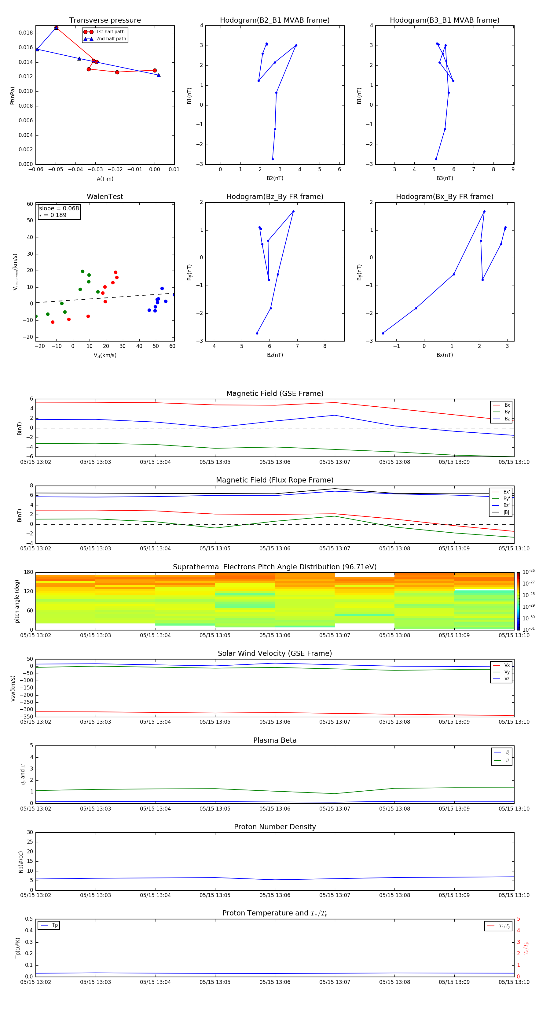
Flux Rope in 2004

Flux Rope Event 2004-05-15 13:02 ~ 2004-05-15 13:10 (9 minutes)


plot