HOME   LIST
‹–   –›

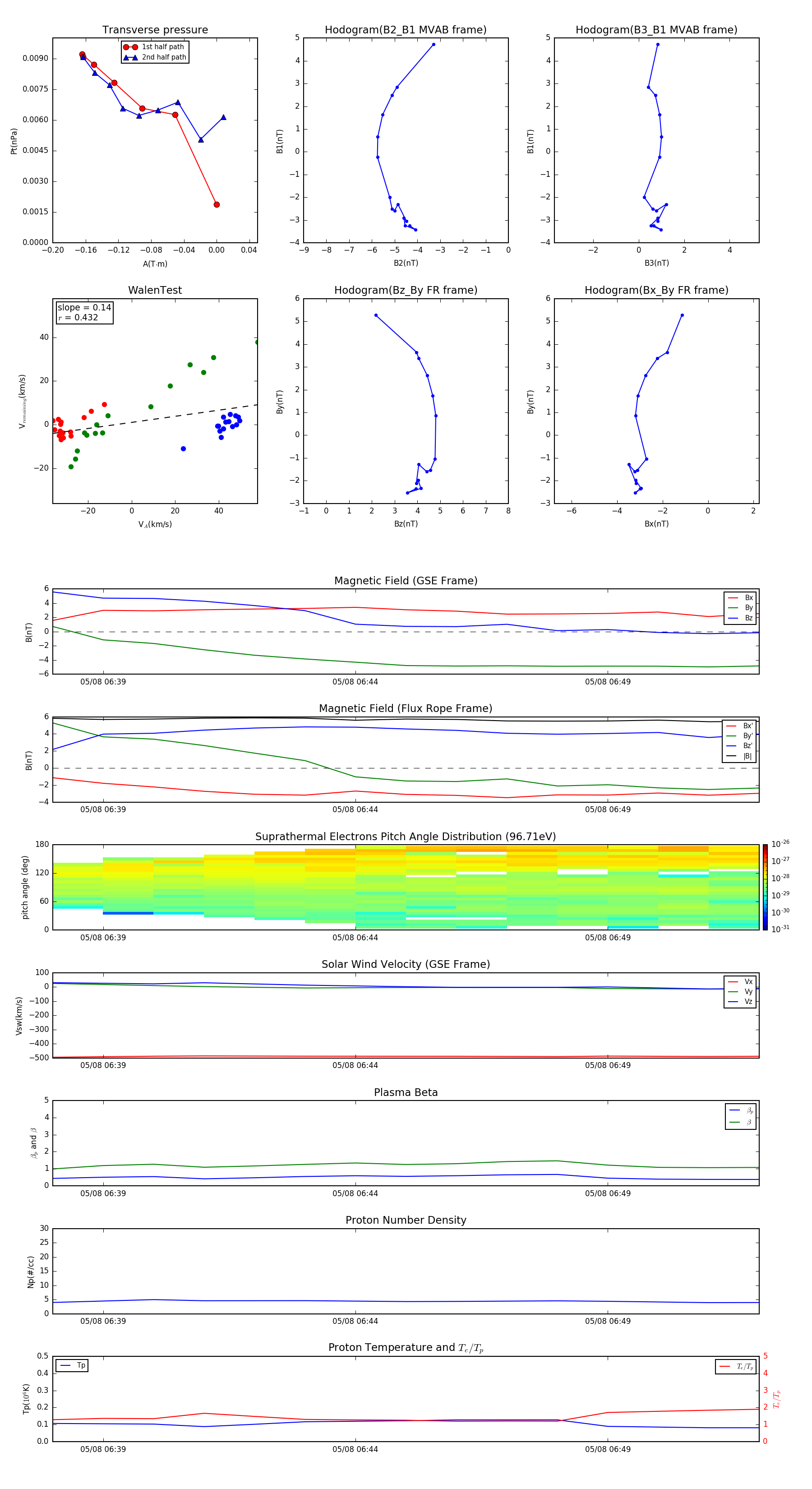
Flux Rope in 2004

Flux Rope Event 2004-05-08 06:38 ~ 2004-05-08 06:52 (15 minutes)


plot