HOME   LIST
‹–   –›

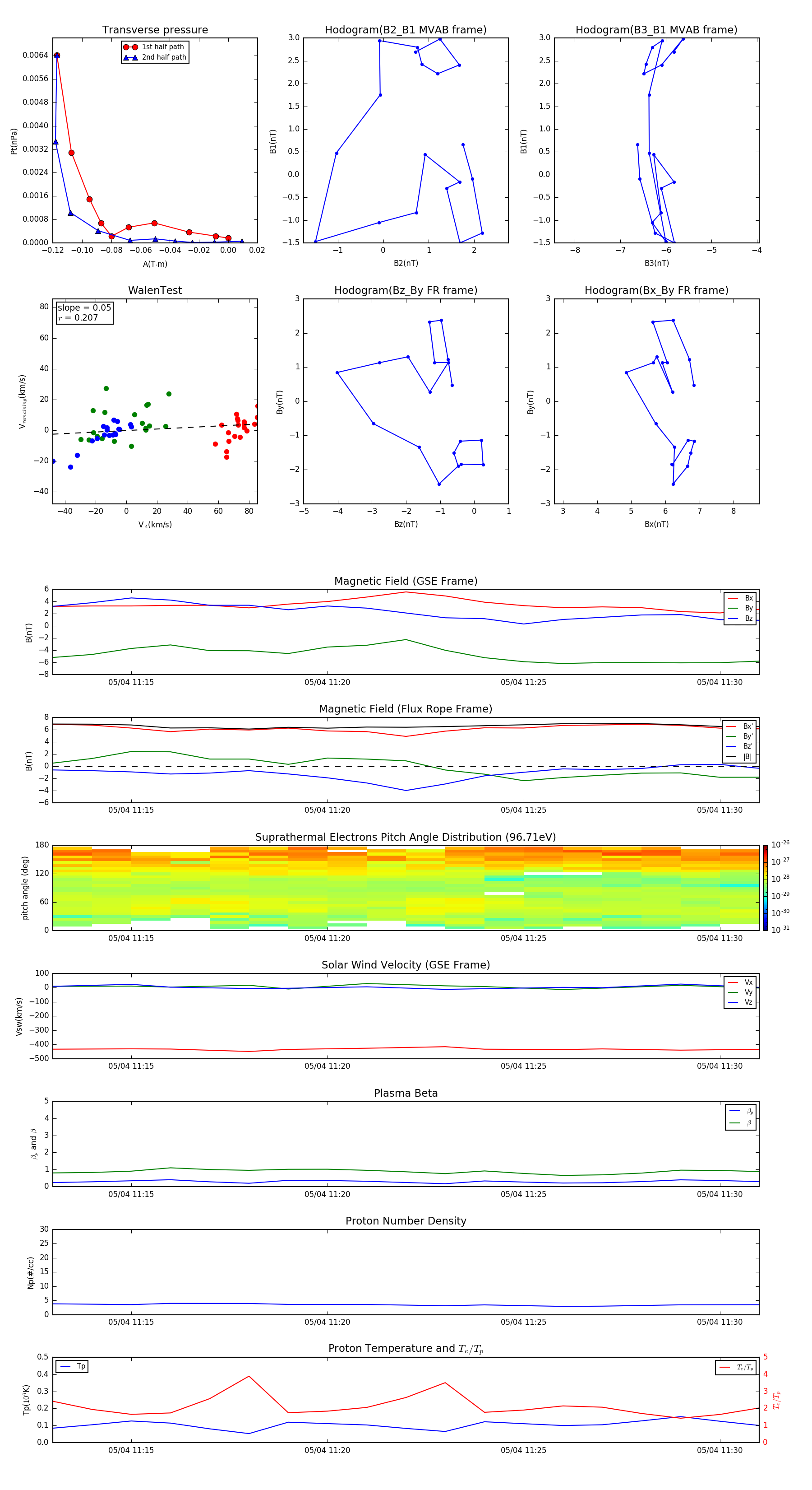
Flux Rope in 2004

Flux Rope Event 2004-05-04 11:13 ~ 2004-05-04 11:31 (19 minutes)


plot