HOME   LIST
‹–   –›

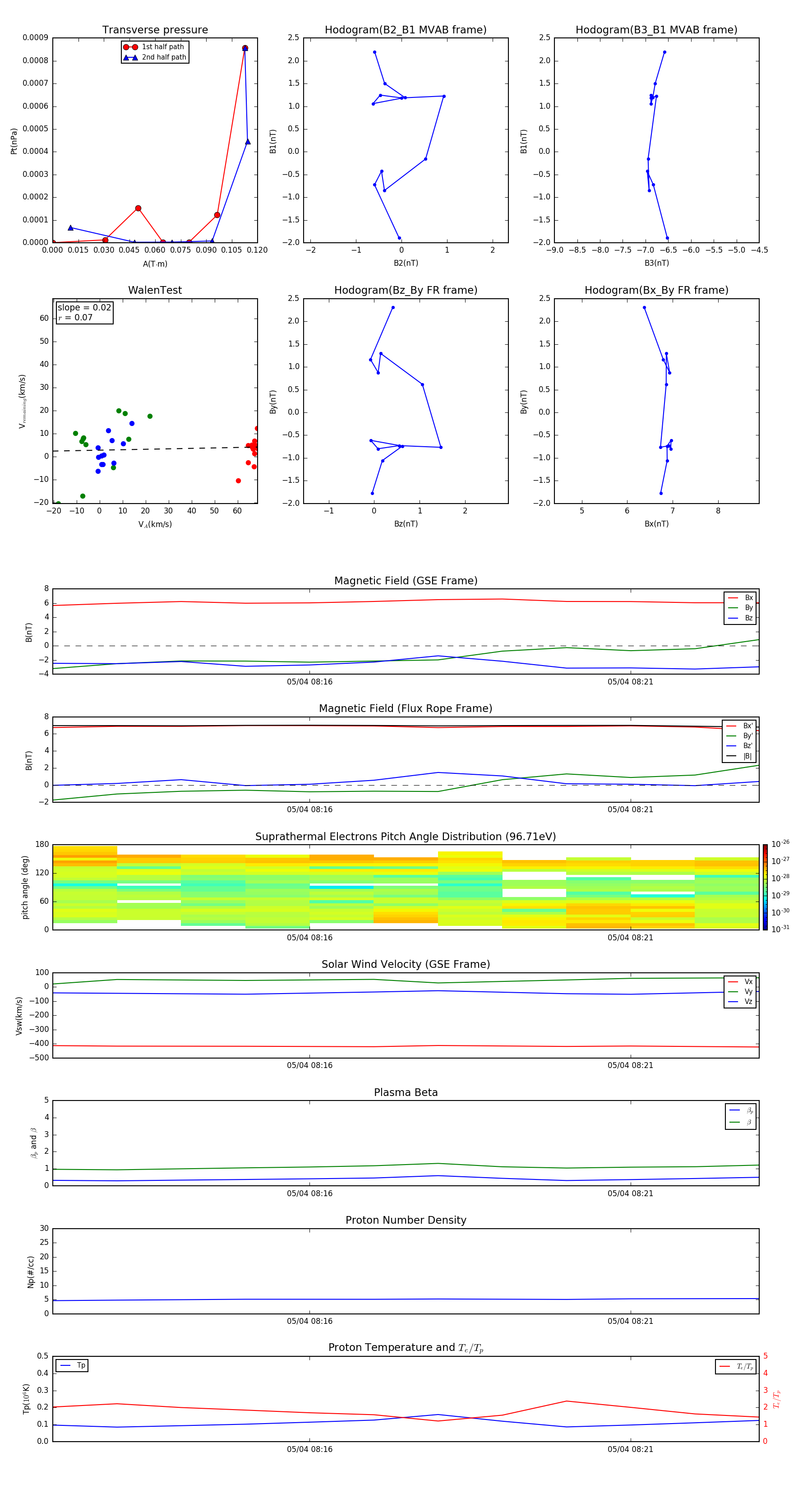
Flux Rope in 2004

Flux Rope Event 2004-05-04 08:12 ~ 2004-05-04 08:23 (12 minutes)


plot