HOME   LIST
‹–   –›

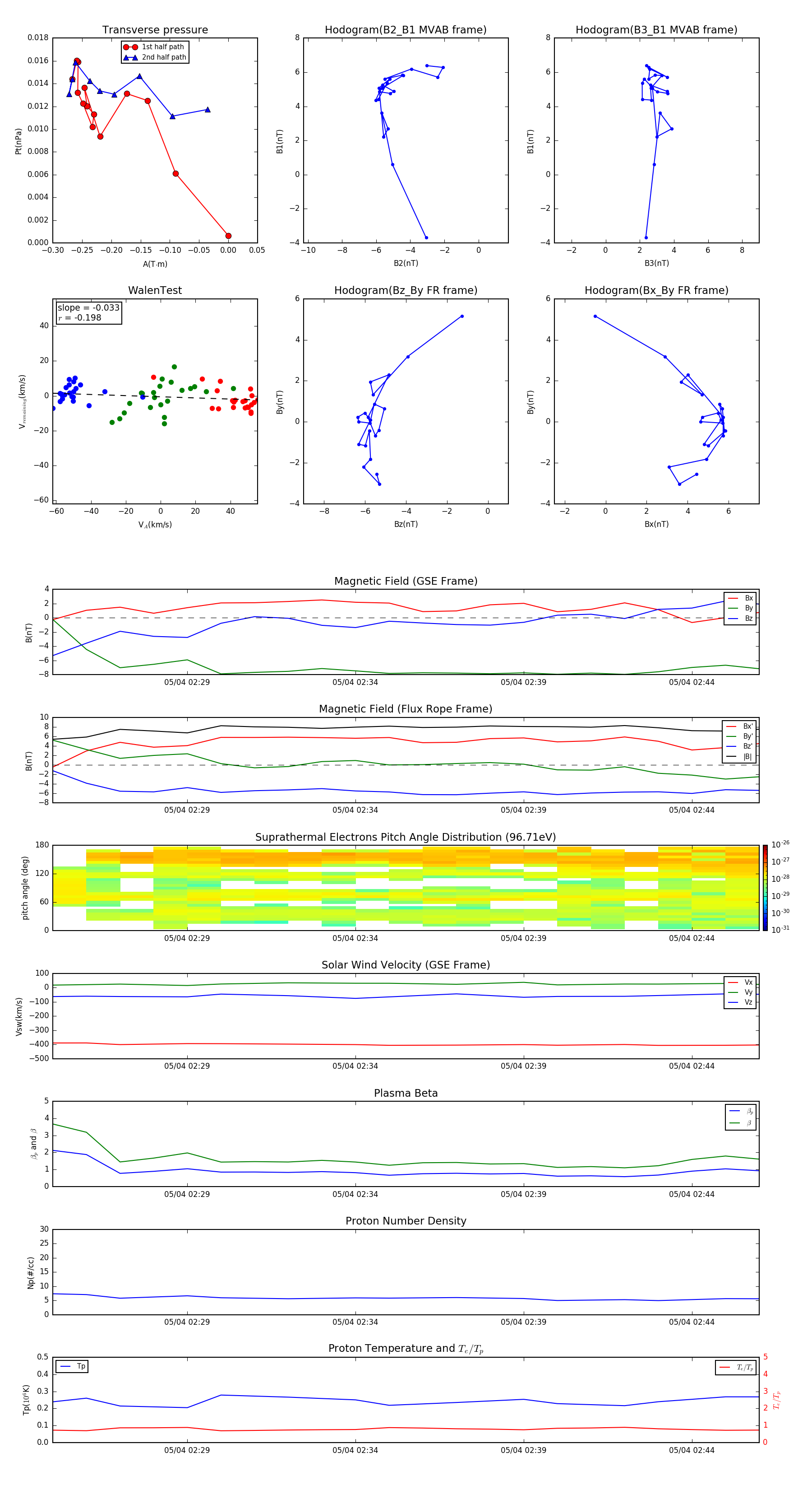
Flux Rope in 2004

Flux Rope Event 2004-05-04 02:25 ~ 2004-05-04 02:46 (22 minutes)


plot