HOME   LIST
‹–   –›

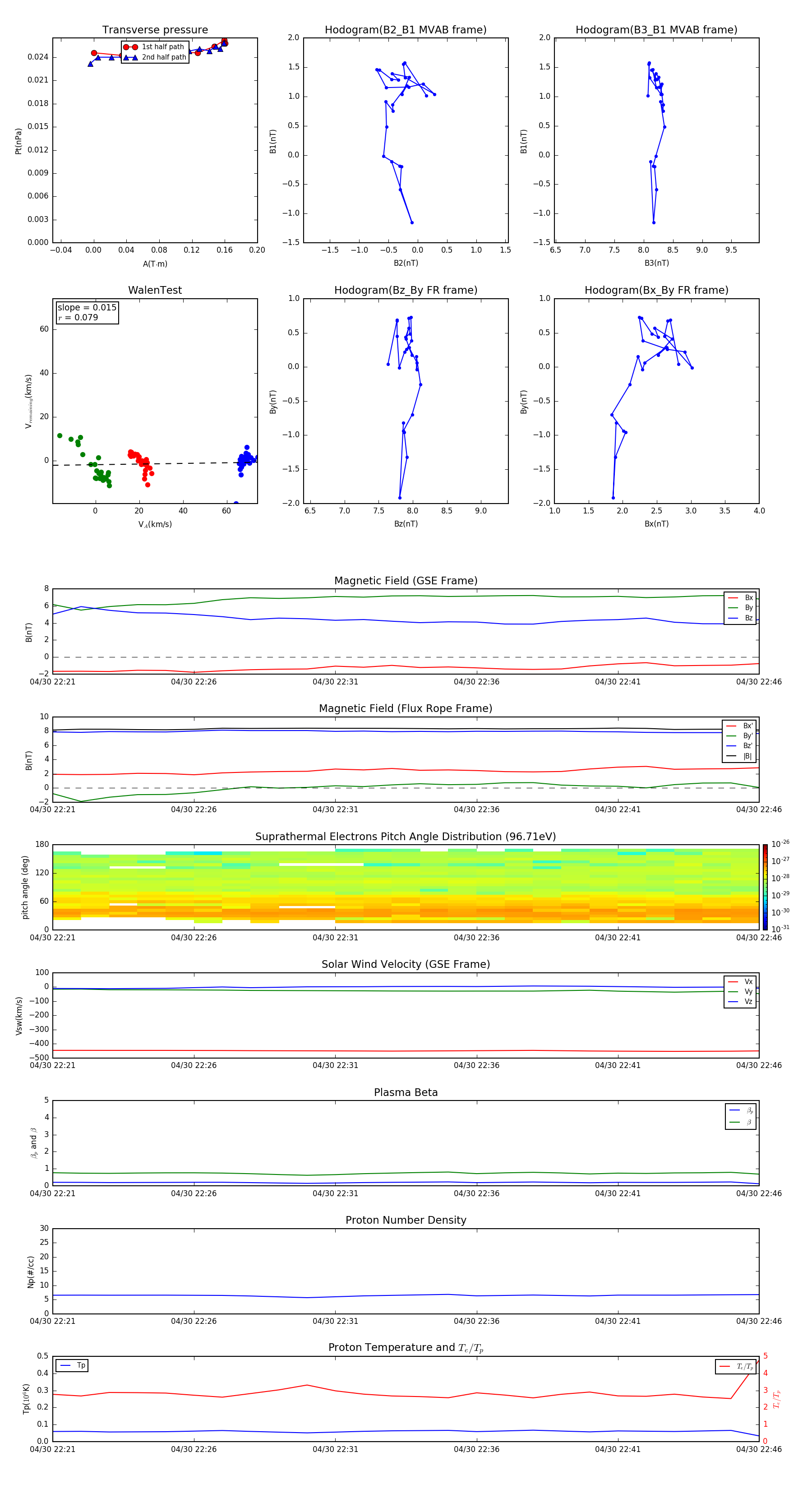
Flux Rope in 2004

Flux Rope Event 2004-04-30 22:21 ~ 2004-04-30 22:46 (26 minutes)


plot