HOME   LIST
‹–   –›

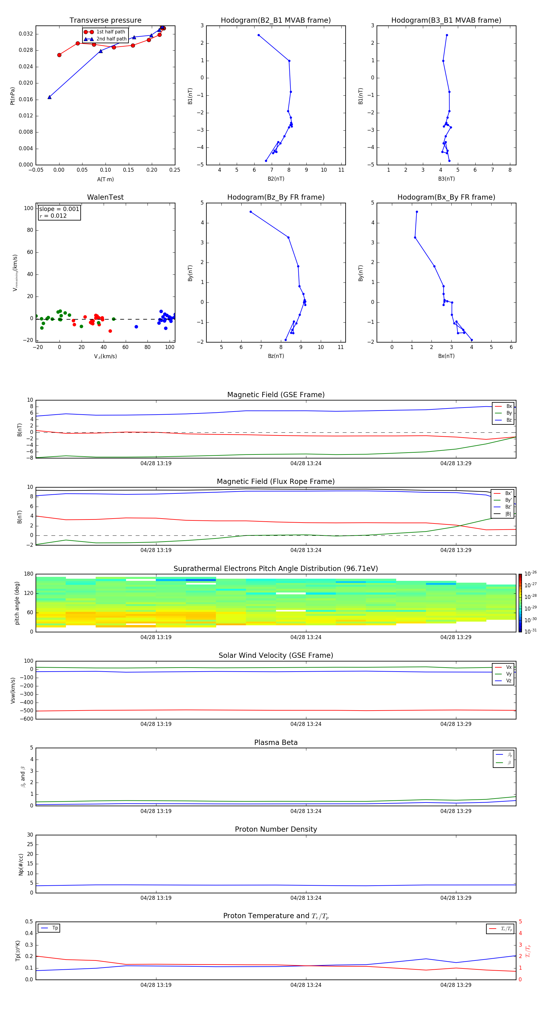
Flux Rope in 2004

Flux Rope Event 2004-04-28 13:15 ~ 2004-04-28 13:31 (17 minutes)


plot