HOME   LIST
‹–   –›

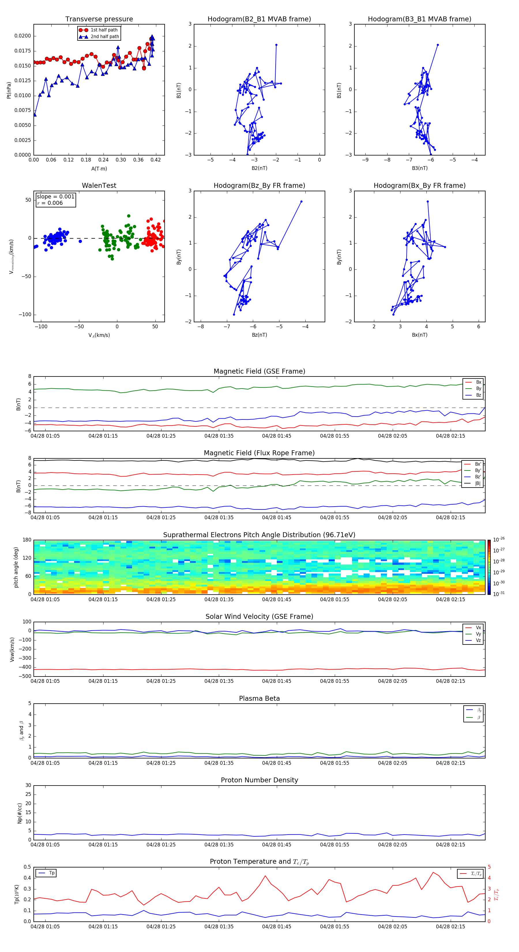
Flux Rope in 2004

Flux Rope Event 2004-04-28 01:03 ~ 2004-04-28 02:21 (79 minutes)


plot