HOME   LIST
‹–   –›

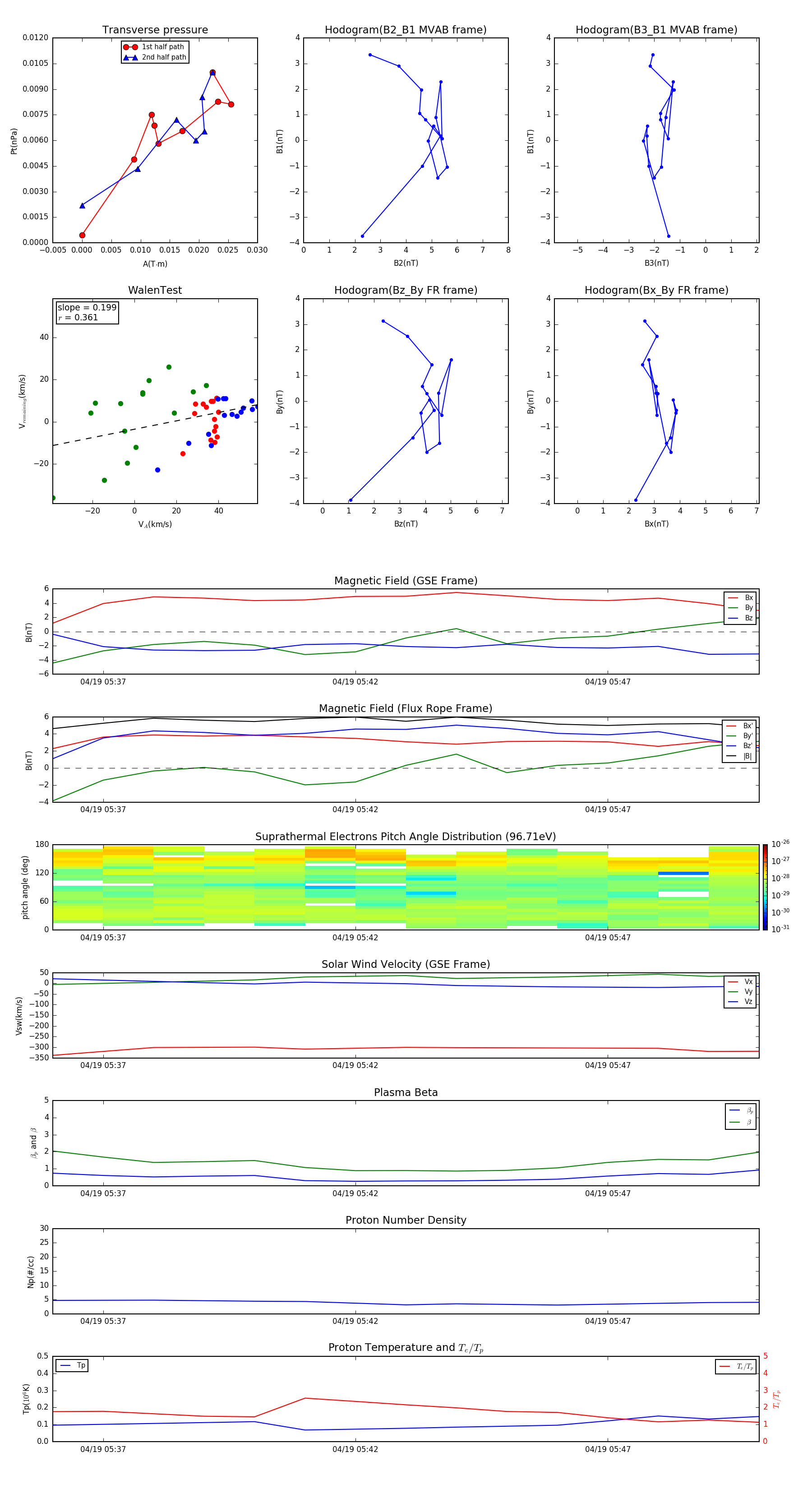
Flux Rope in 2004

Flux Rope Event 2004-04-19 05:36 ~ 2004-04-19 05:50 (15 minutes)


plot