HOME   LIST
‹–   –›

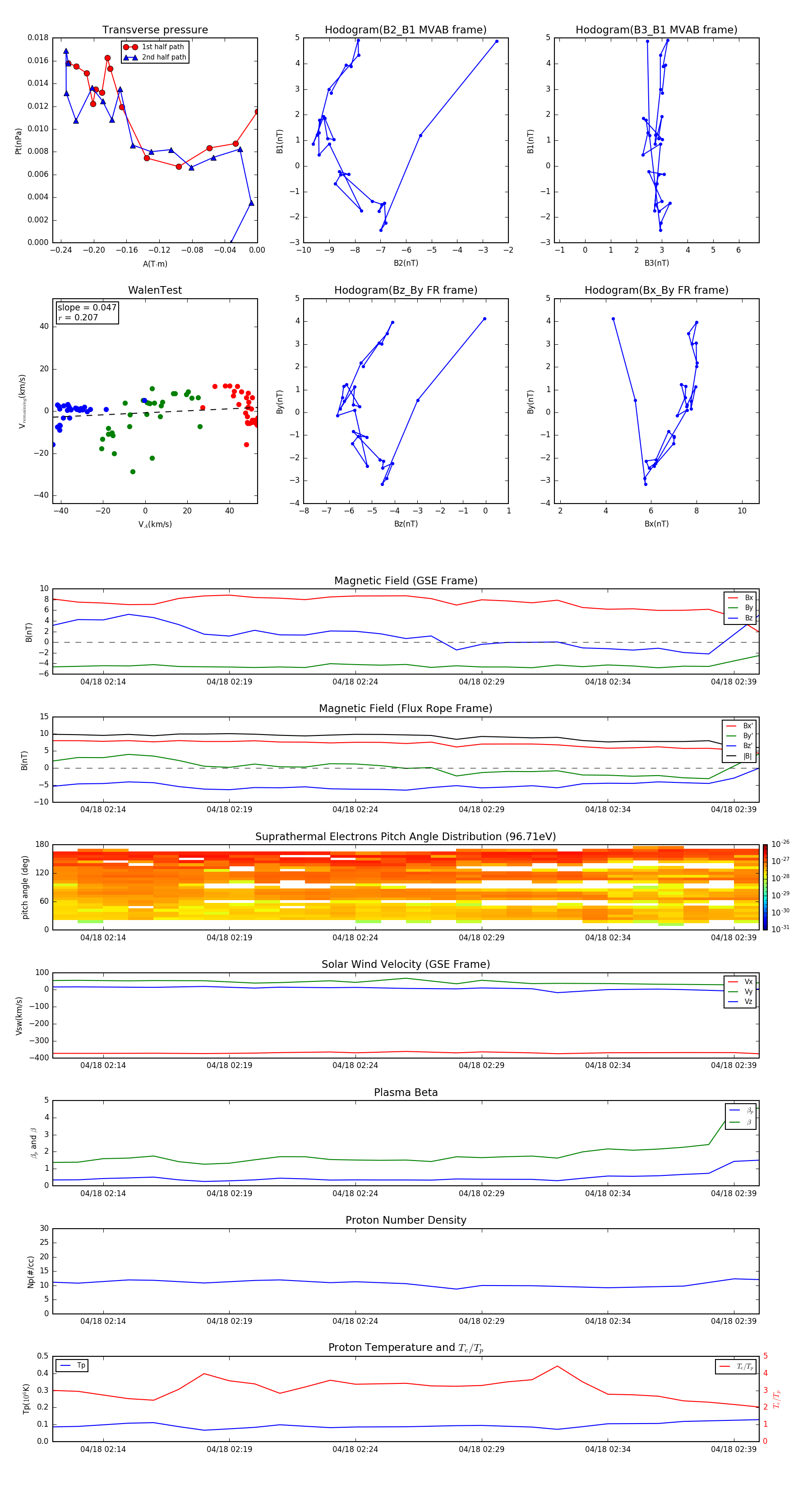
Flux Rope in 2004

Flux Rope Event 2004-04-18 02:12 ~ 2004-04-18 02:40 (29 minutes)


plot