HOME   LIST
‹–   –›

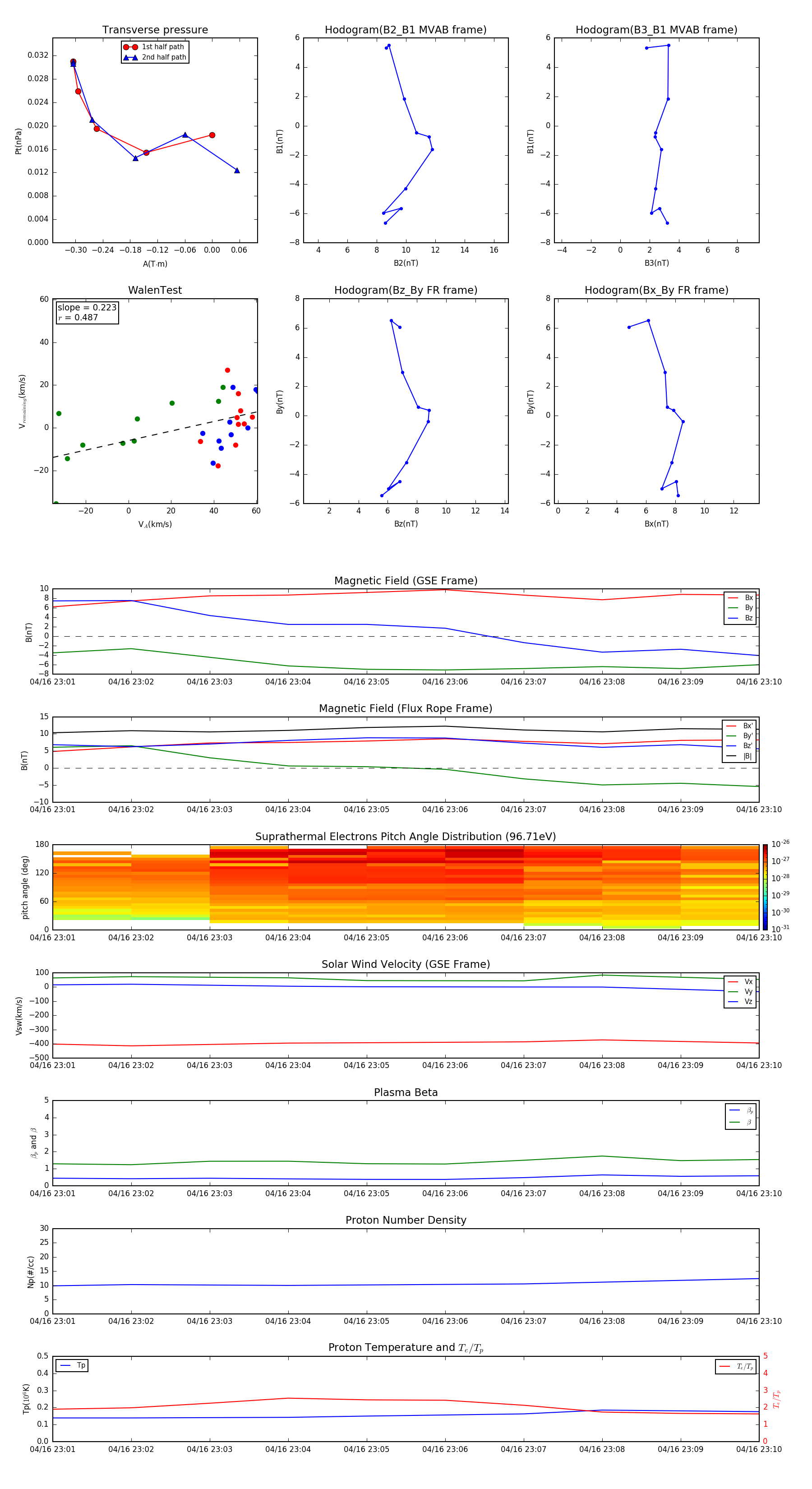
Flux Rope in 2004

Flux Rope Event 2004-04-16 23:01 ~ 2004-04-16 23:10 (10 minutes)


plot