HOME   LIST
‹–   –›

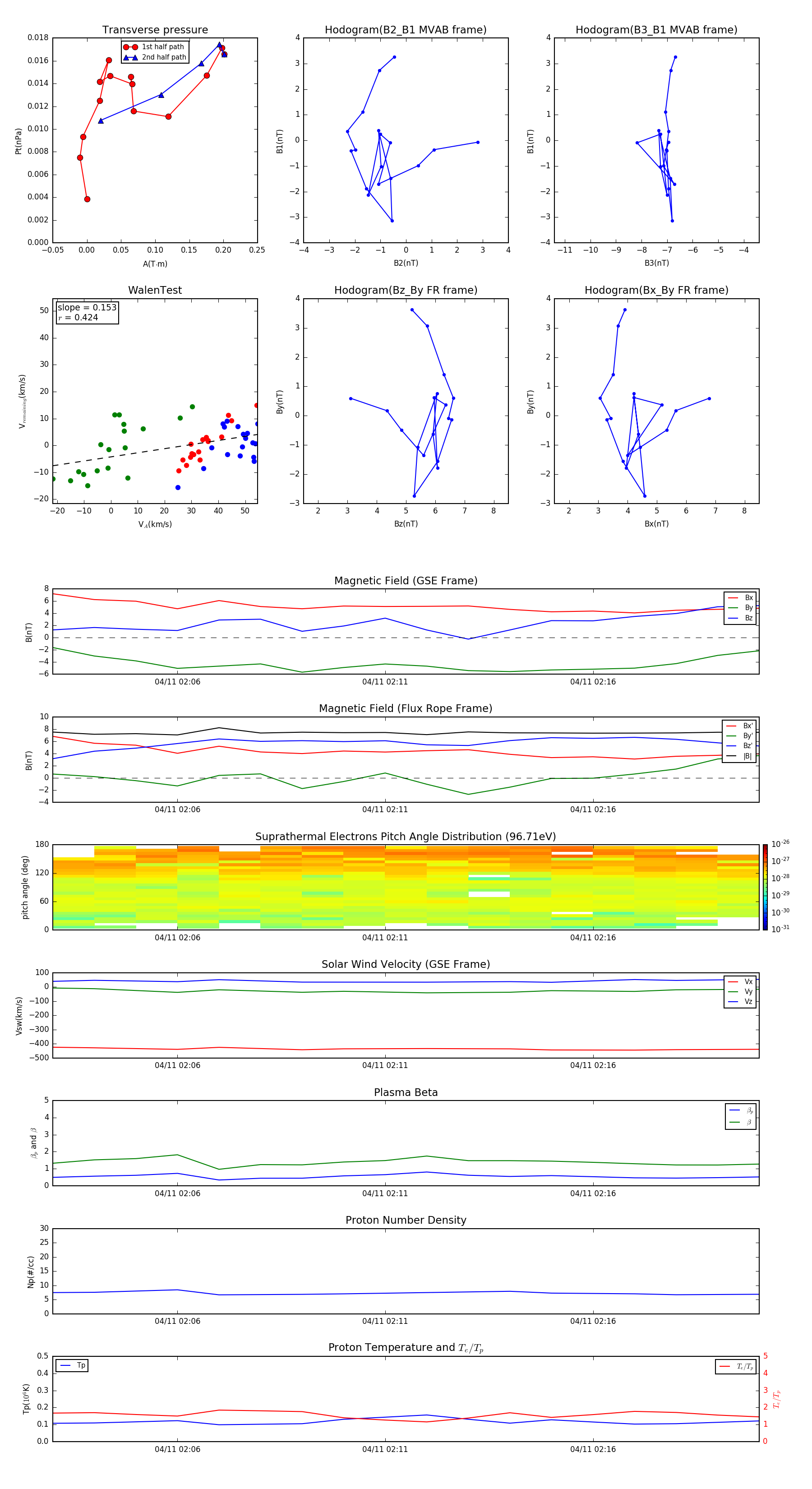
Flux Rope in 2004

Flux Rope Event 2004-04-11 02:03 ~ 2004-04-11 02:20 (18 minutes)


plot