HOME   LIST
‹–   –›

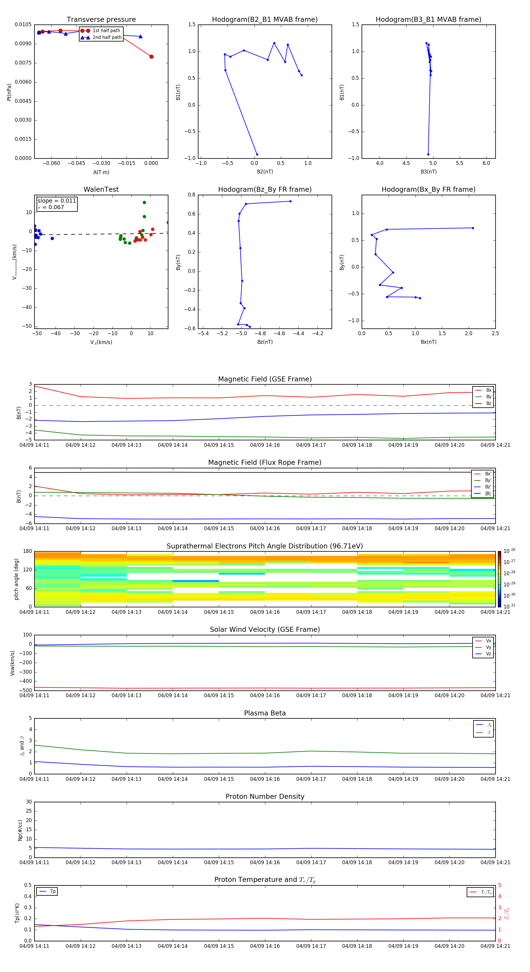
Flux Rope in 2004

Flux Rope Event 2004-04-09 14:11 ~ 2004-04-09 14:21 (11 minutes)


plot