HOME   LIST
‹–   –›

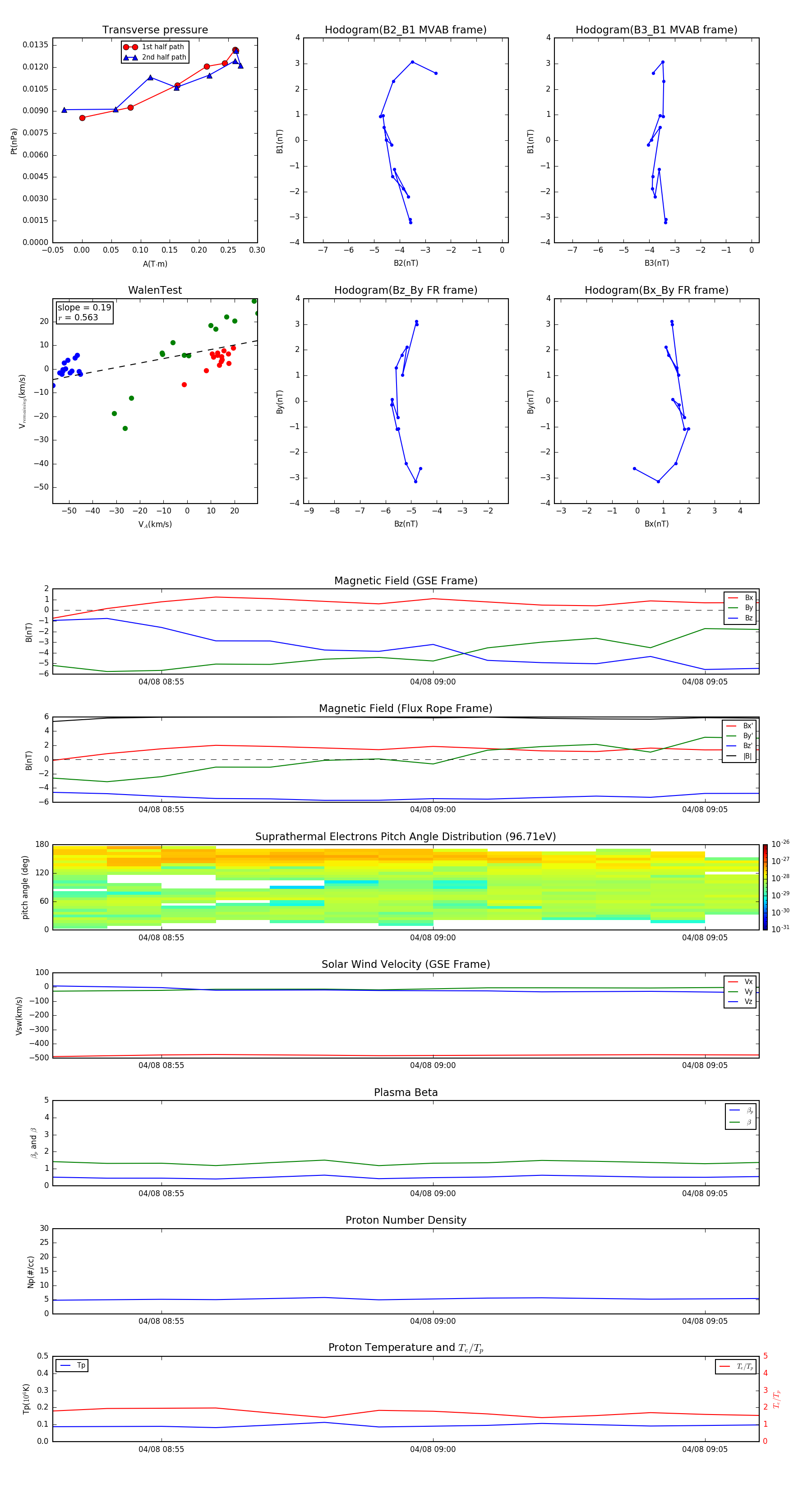
Flux Rope in 2004

Flux Rope Event 2004-04-08 08:53 ~ 2004-04-08 09:06 (14 minutes)


plot