HOME   LIST
‹–   –›

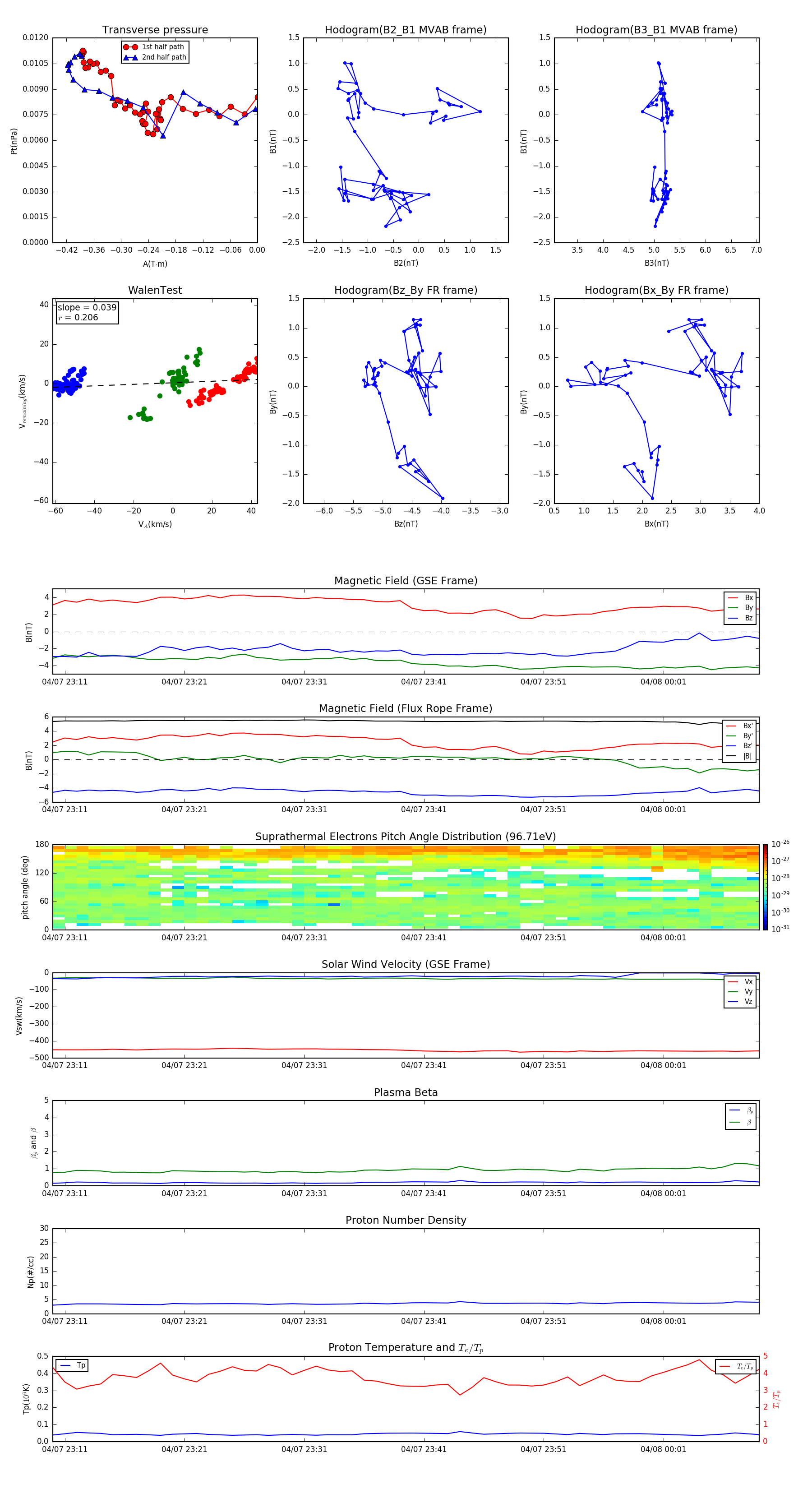
Flux Rope in 2004

Flux Rope Event 2004-04-07 23:10 ~ 2004-04-08 00:09 (60 minutes)


plot