HOME   LIST
‹–   –›

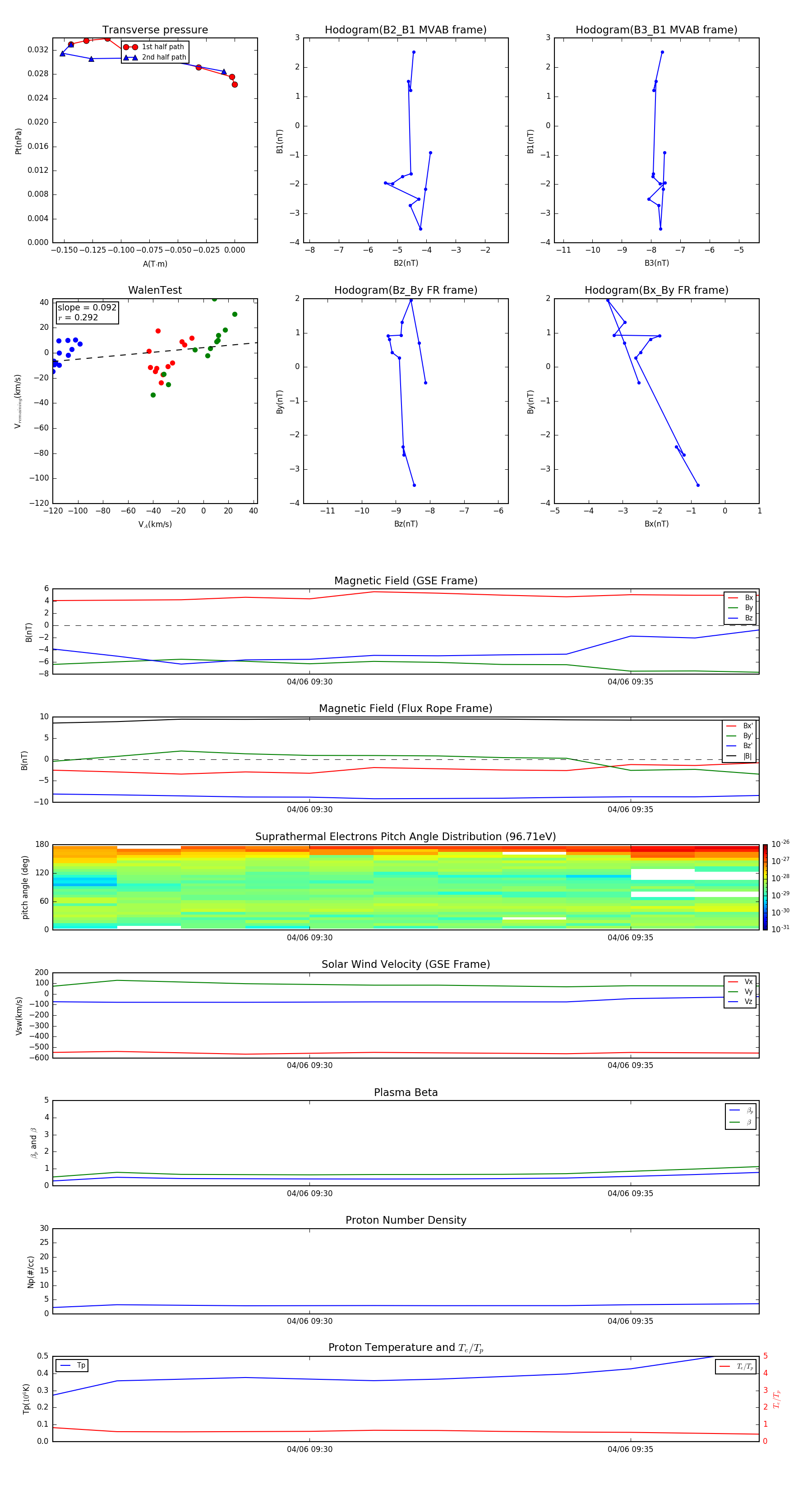
Flux Rope in 2004

Flux Rope Event 2004-04-06 09:26 ~ 2004-04-06 09:37 (12 minutes)


plot