HOME   LIST
‹–   –›

Flux Rope in 2004

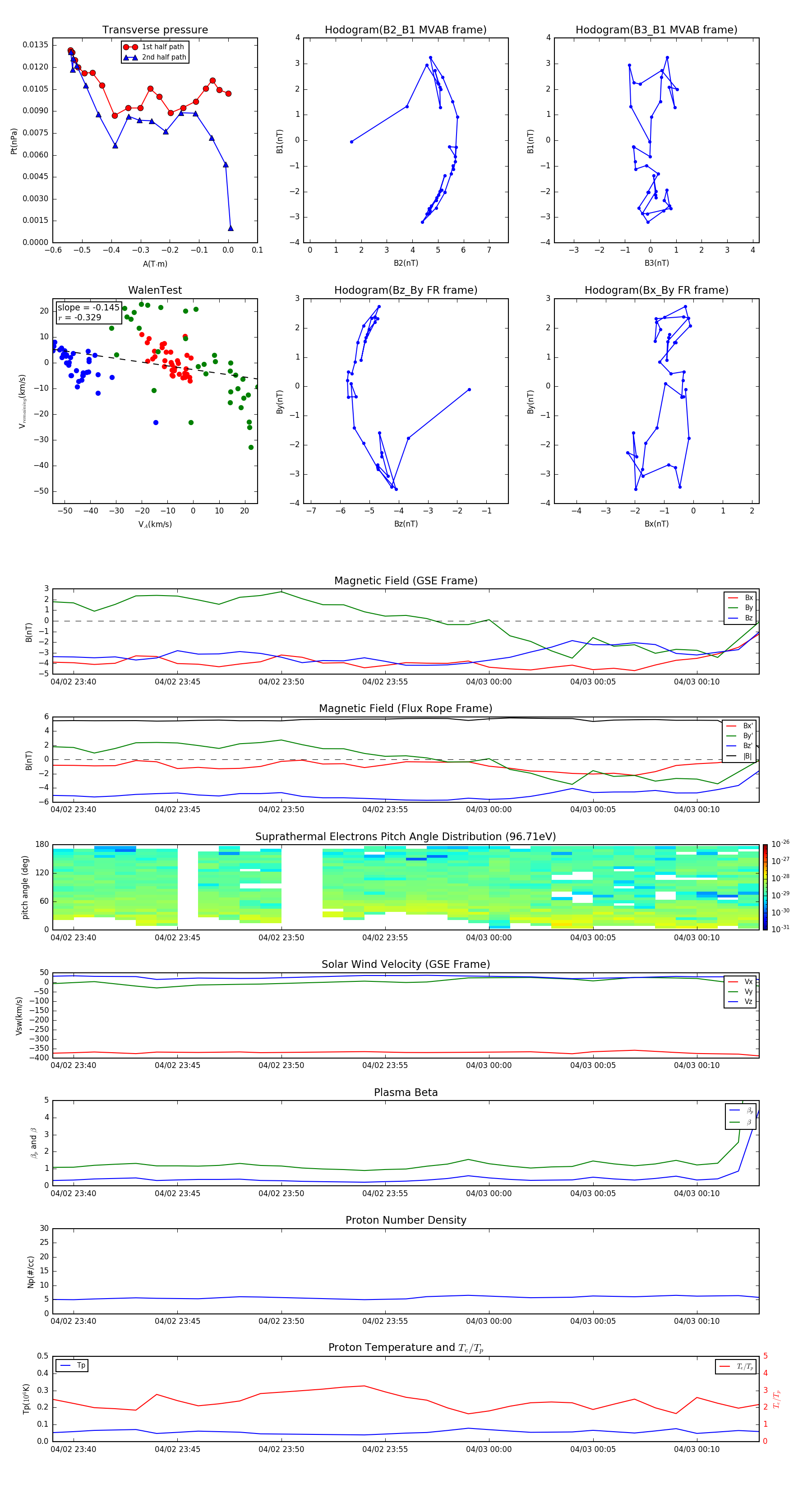
Flux Rope Event 2004-04-02 23:39 ~ 2004-04-03 00:13 (35 minutes)


plot