HOME   LIST
‹–   –›

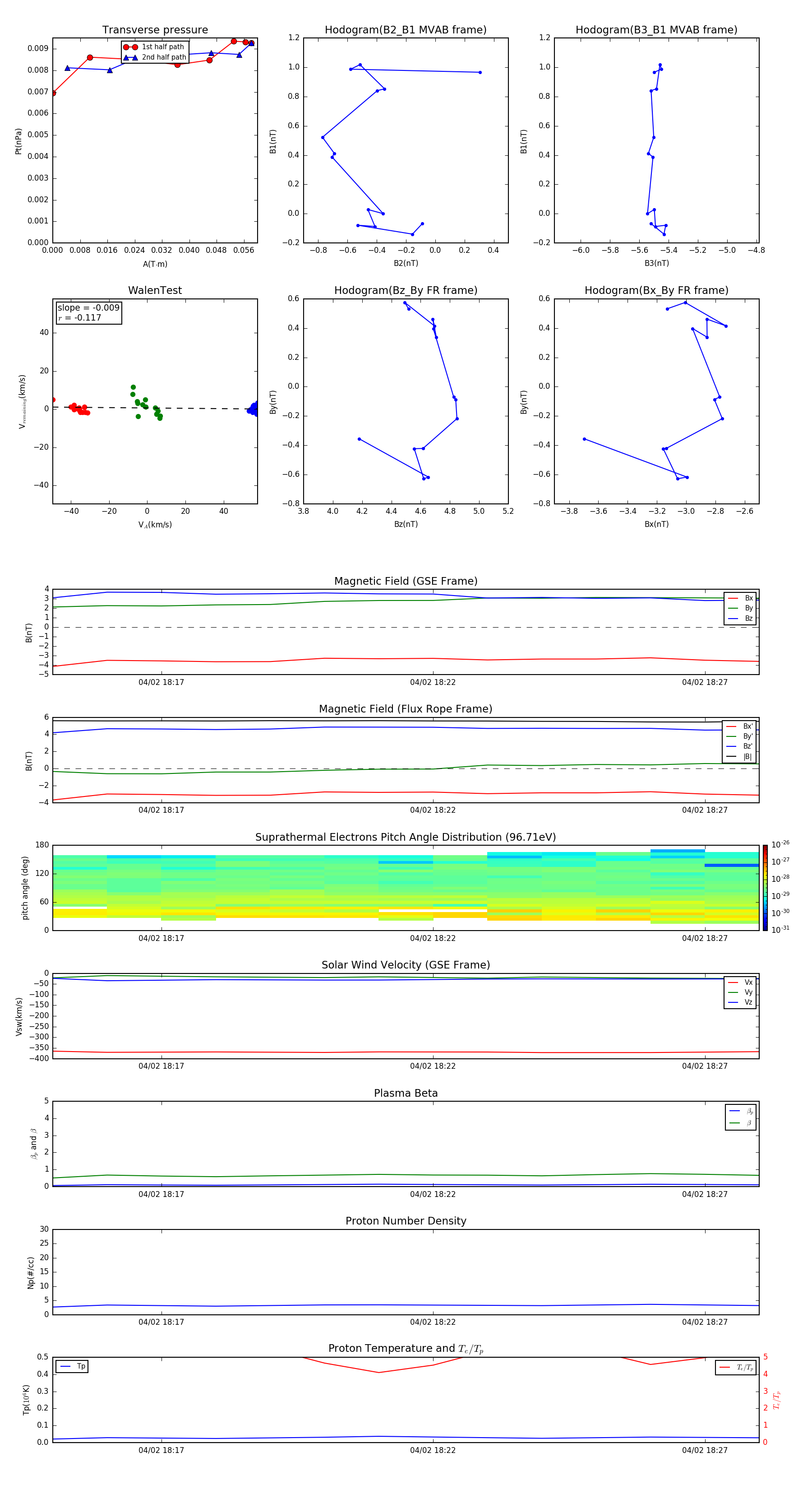
Flux Rope in 2004

Flux Rope Event 2004-04-02 18:15 ~ 2004-04-02 18:28 (14 minutes)


plot