HOME   LIST
‹–   –›

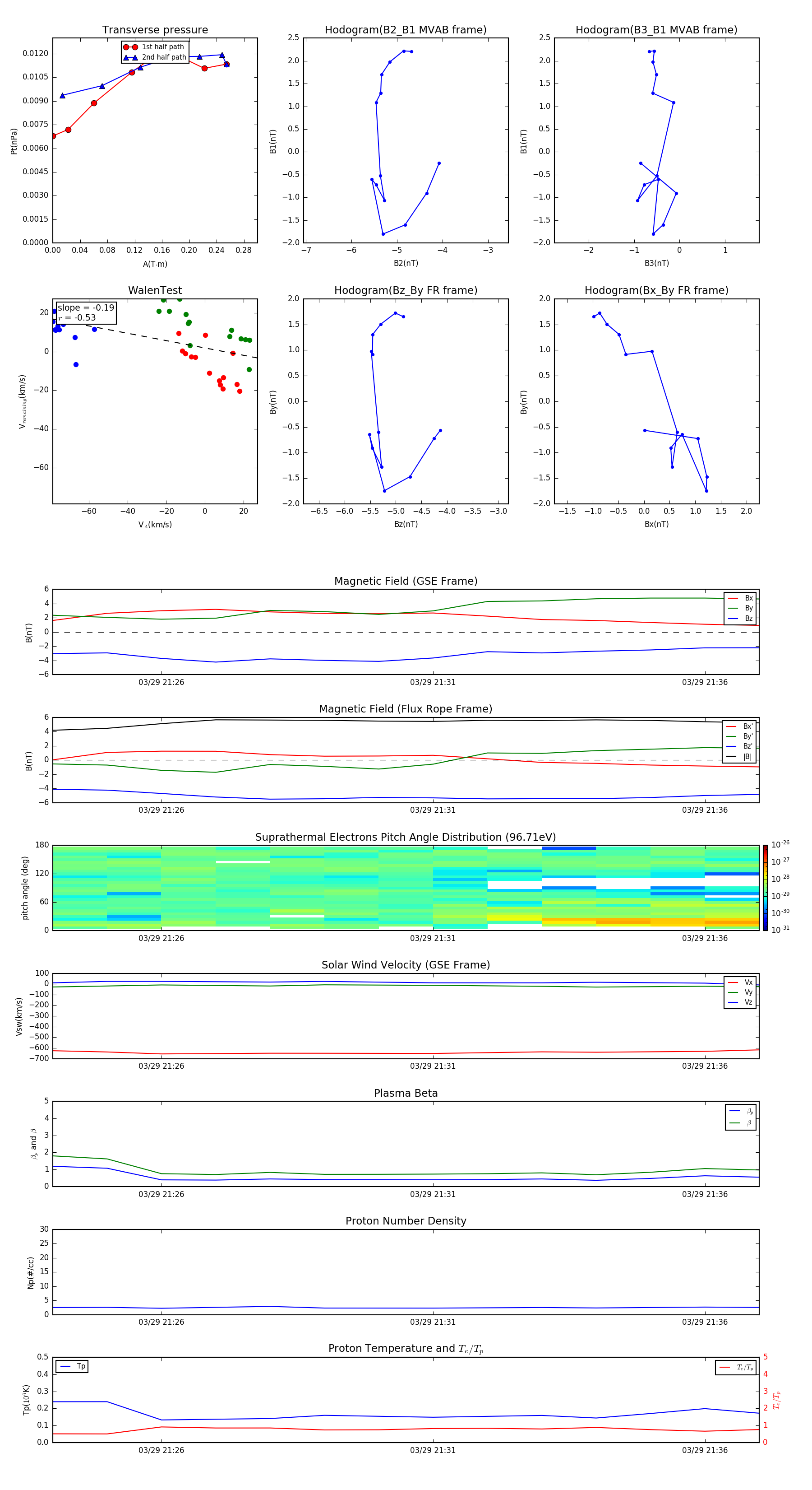
Flux Rope in 2004

Flux Rope Event 2004-03-29 21:24 ~ 2004-03-29 21:37 (14 minutes)


plot