HOME   LIST
‹–   –›

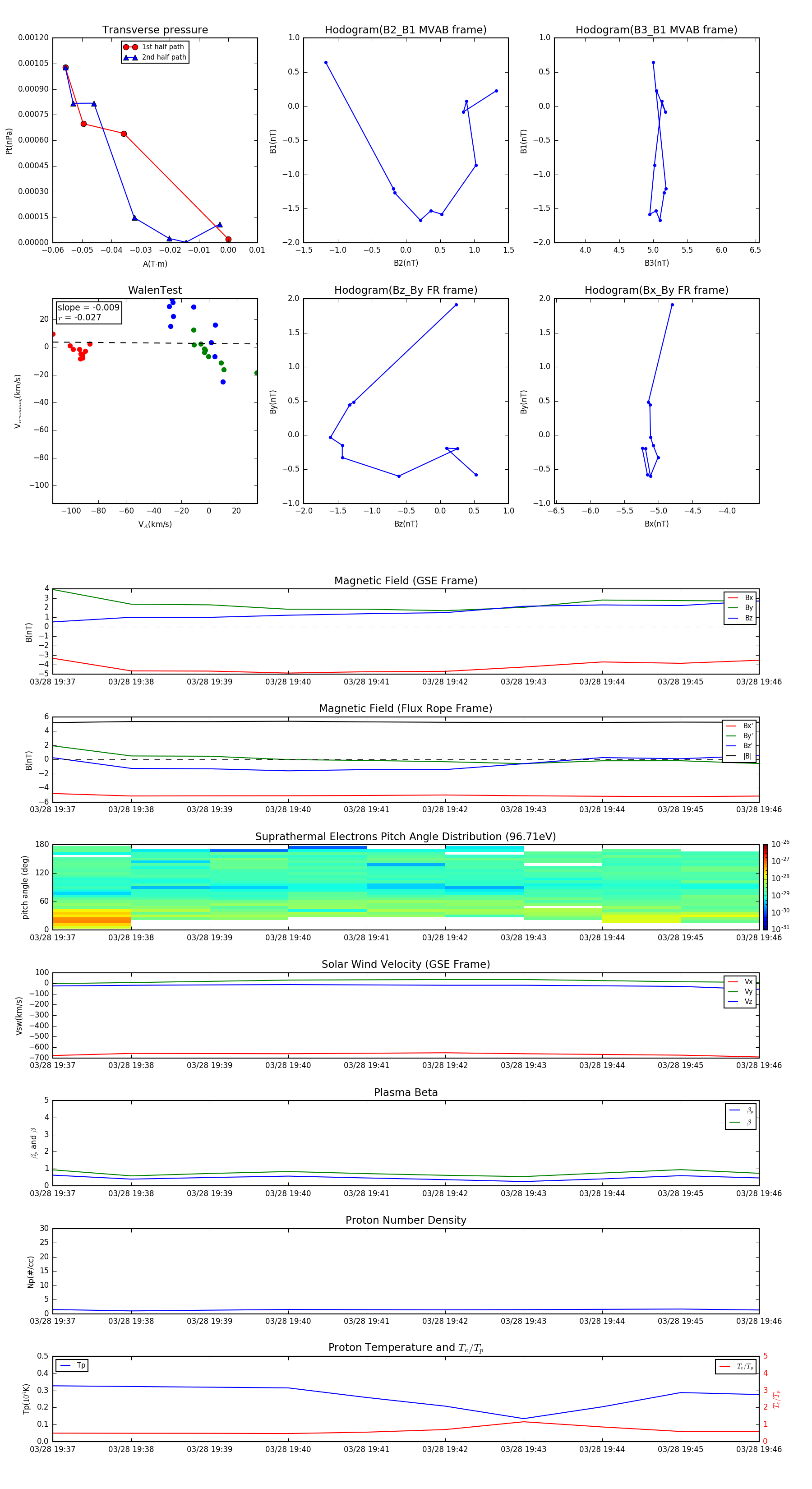
Flux Rope in 2004

Flux Rope Event 2004-03-28 19:37 ~ 2004-03-28 19:46 (10 minutes)


plot