HOME   LIST
‹–   –›

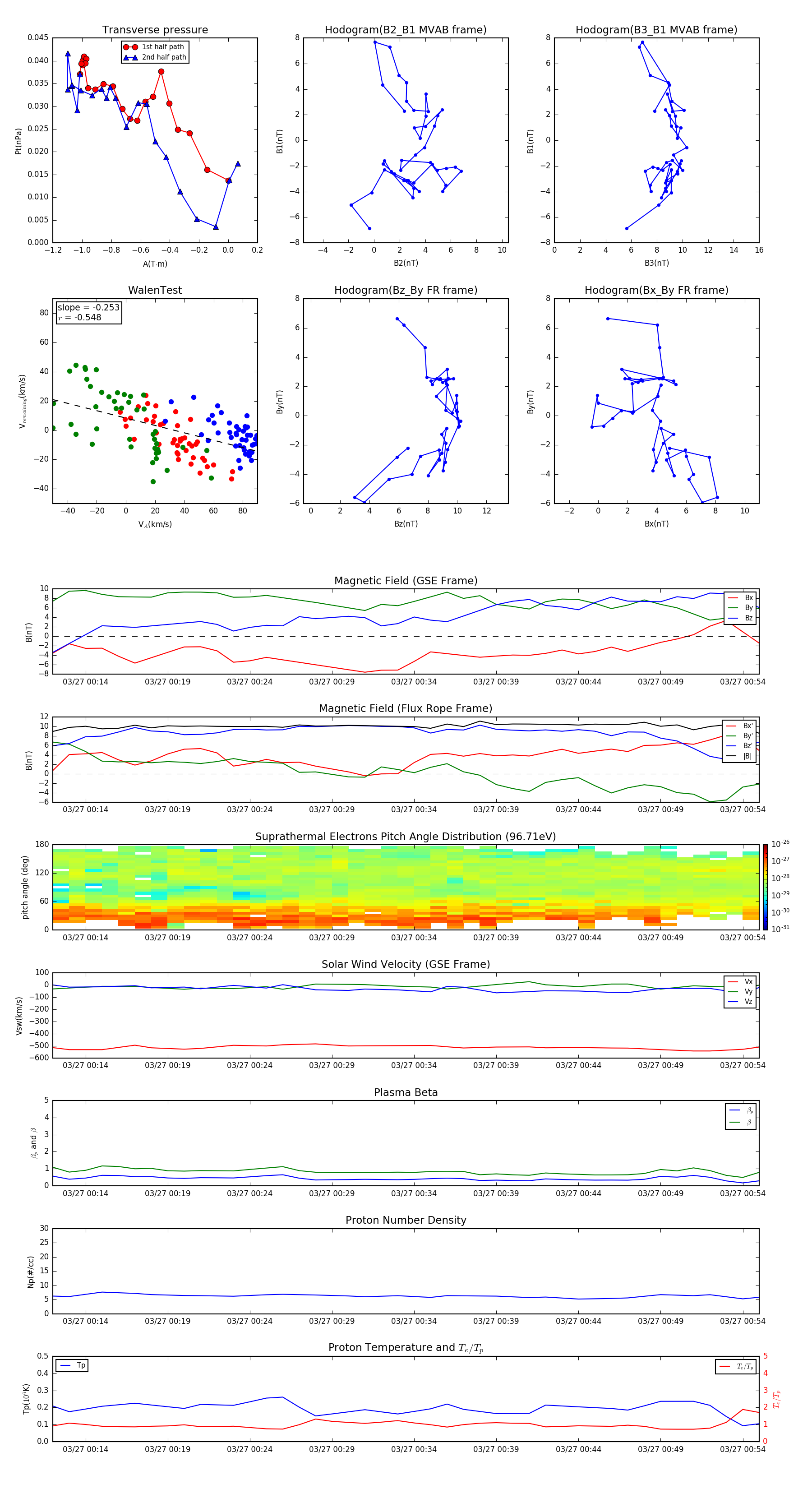
Flux Rope in 2004

Flux Rope Event 2004-03-27 00:12 ~ 2004-03-27 00:55 (44 minutes)


plot