HOME   LIST
‹–   –›

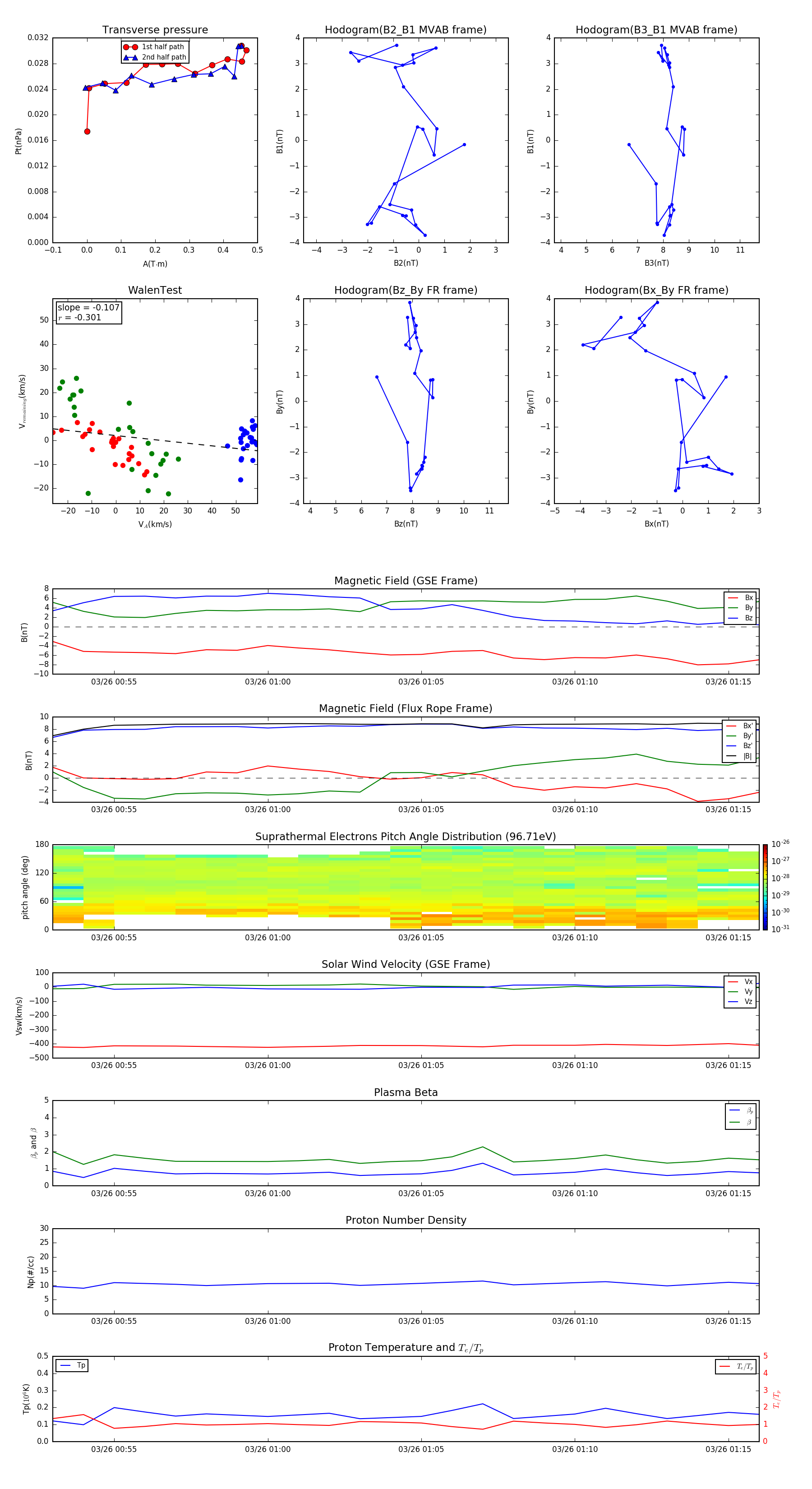
Flux Rope in 2004

Flux Rope Event 2004-03-26 00:53 ~ 2004-03-26 01:16 (24 minutes)


plot