HOME   LIST
‹–   –›

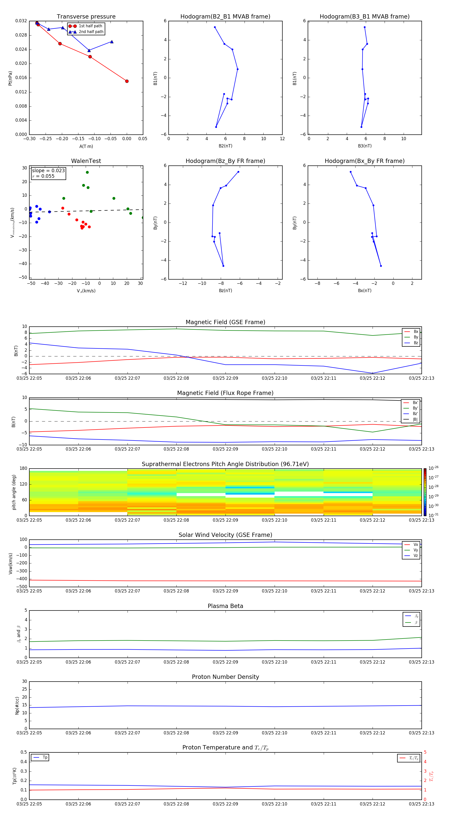
Flux Rope in 2004

Flux Rope Event 2004-03-25 22:05 ~ 2004-03-25 22:13 (9 minutes)


plot