HOME   LIST
‹–   –›

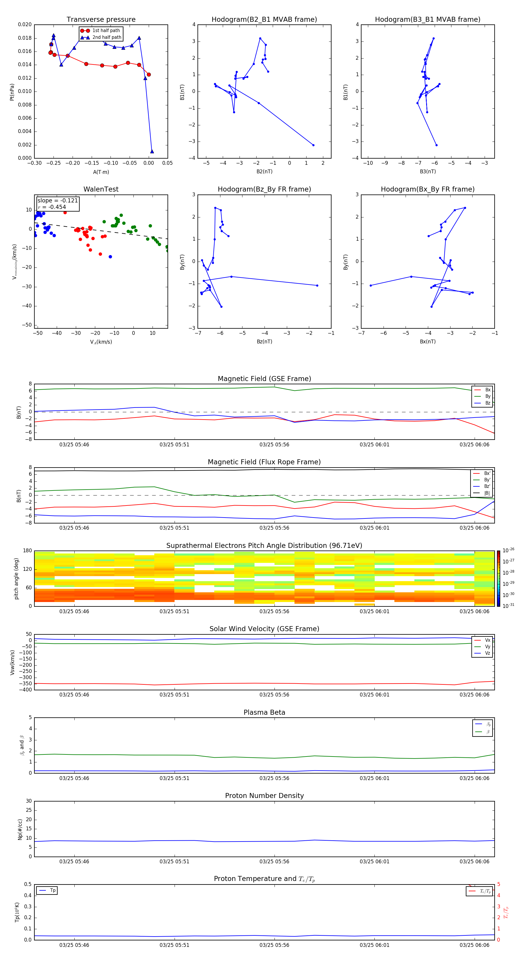
Flux Rope in 2004

Flux Rope Event 2004-03-25 05:44 ~ 2004-03-25 06:07 (24 minutes)


plot