HOME   LIST
‹–   –›

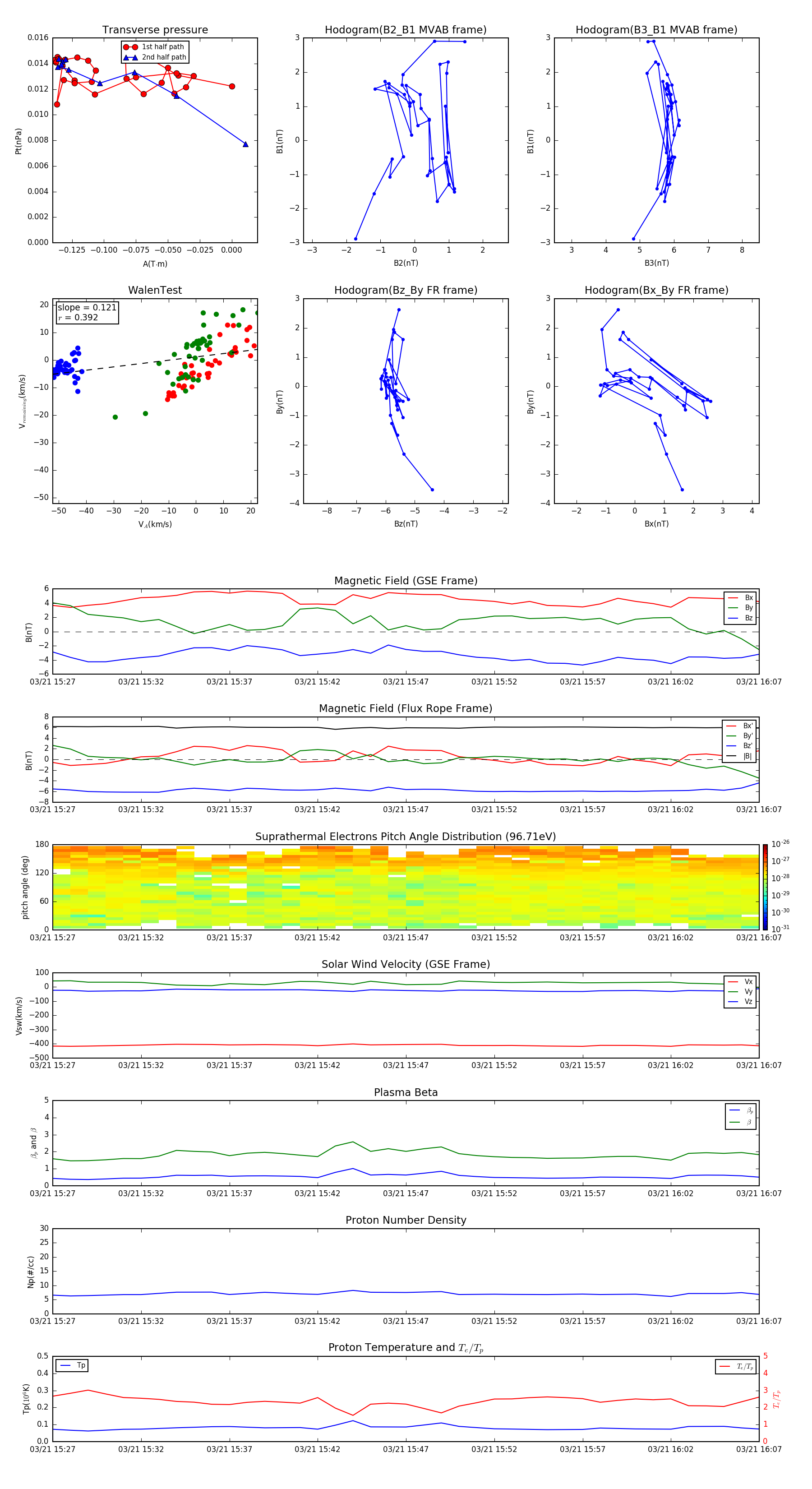
Flux Rope in 2004

Flux Rope Event 2004-03-21 15:27 ~ 2004-03-21 16:07 (41 minutes)


plot