HOME   LIST
‹–   –›

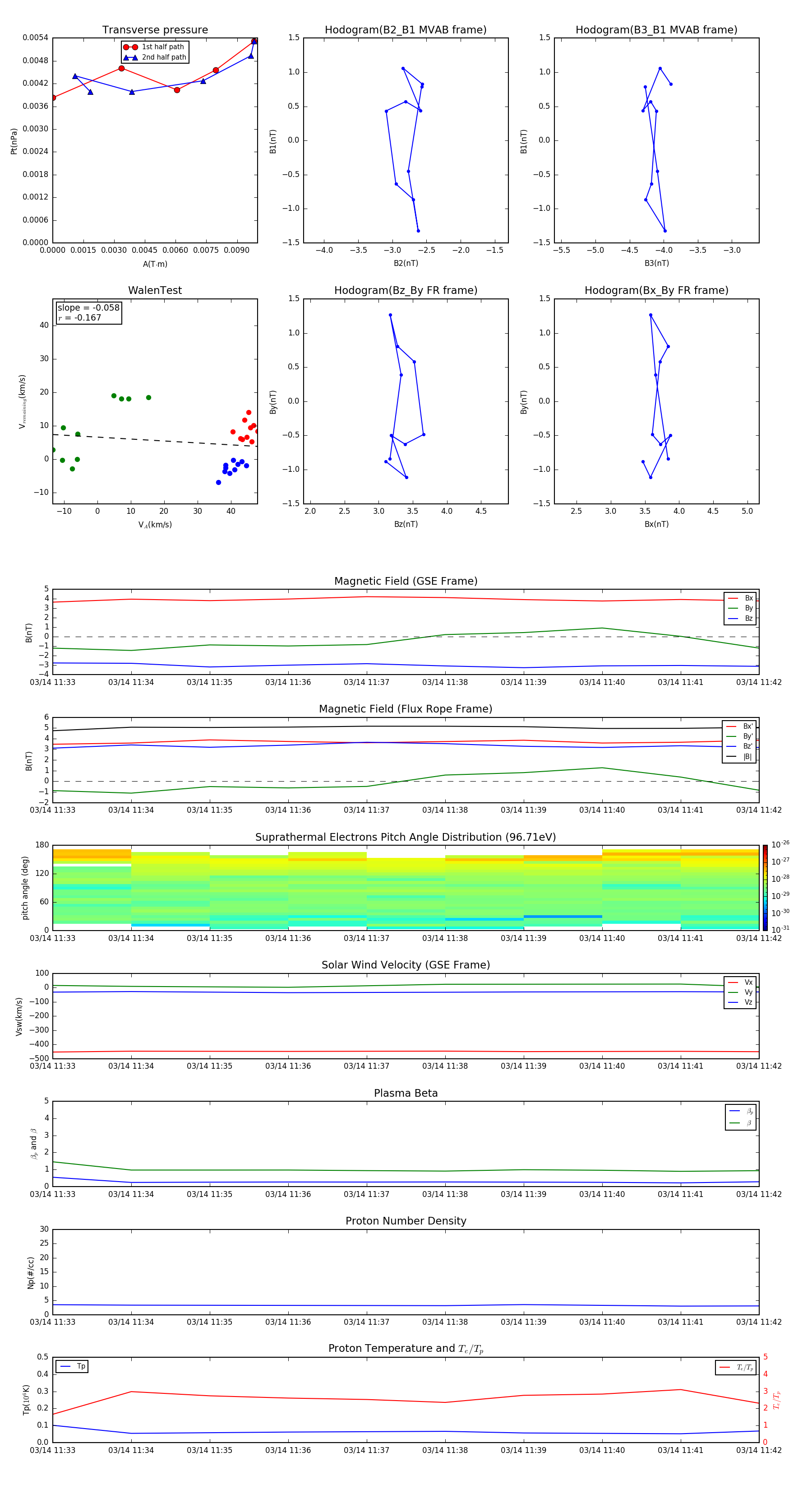
Flux Rope in 2004

Flux Rope Event 2004-03-14 11:33 ~ 2004-03-14 11:42 (10 minutes)


plot