HOME   LIST
‹–   –›

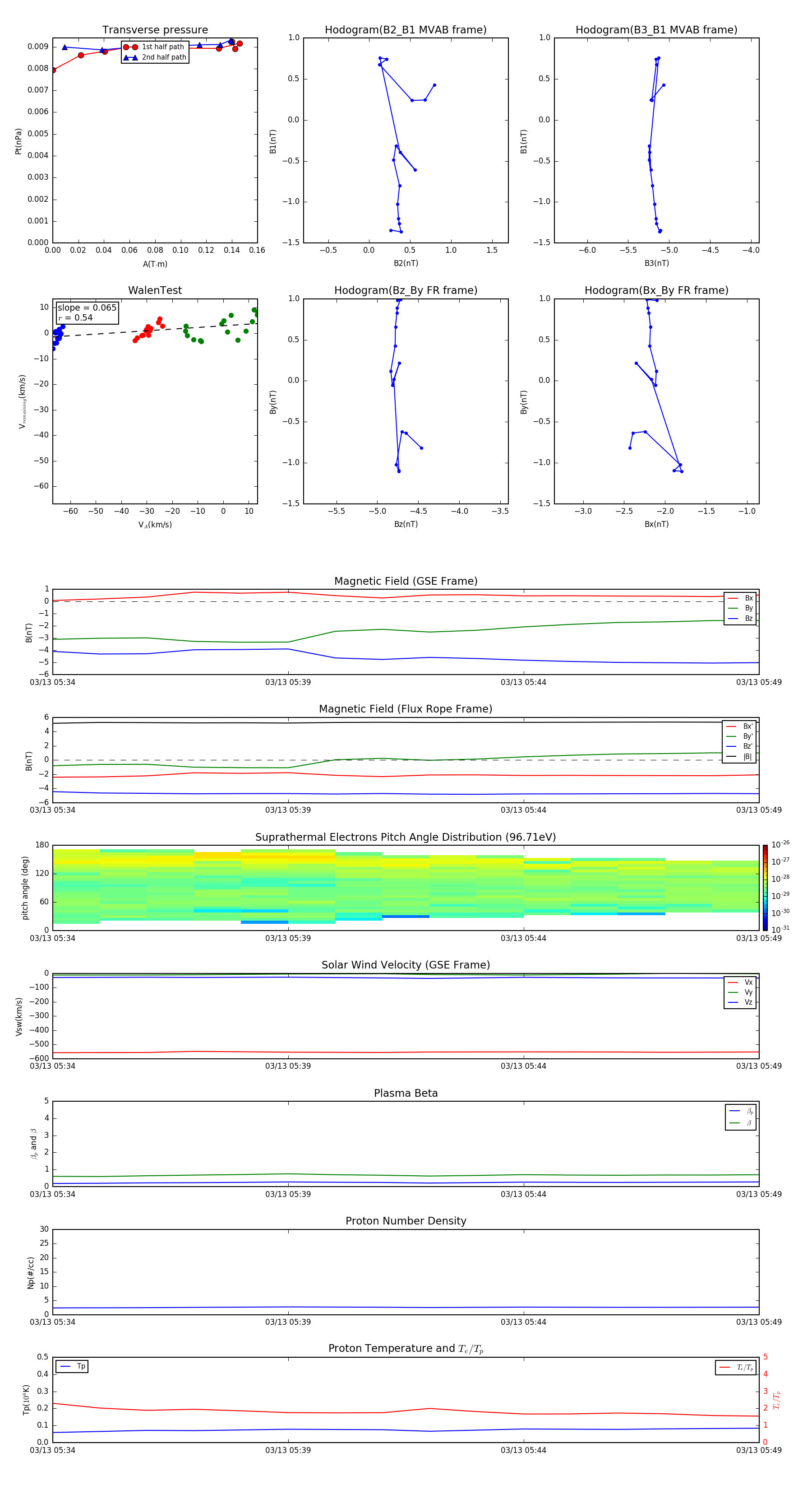
Flux Rope in 2004

Flux Rope Event 2004-03-13 05:34 ~ 2004-03-13 05:49 (16 minutes)


plot