HOME   LIST
‹–   –›

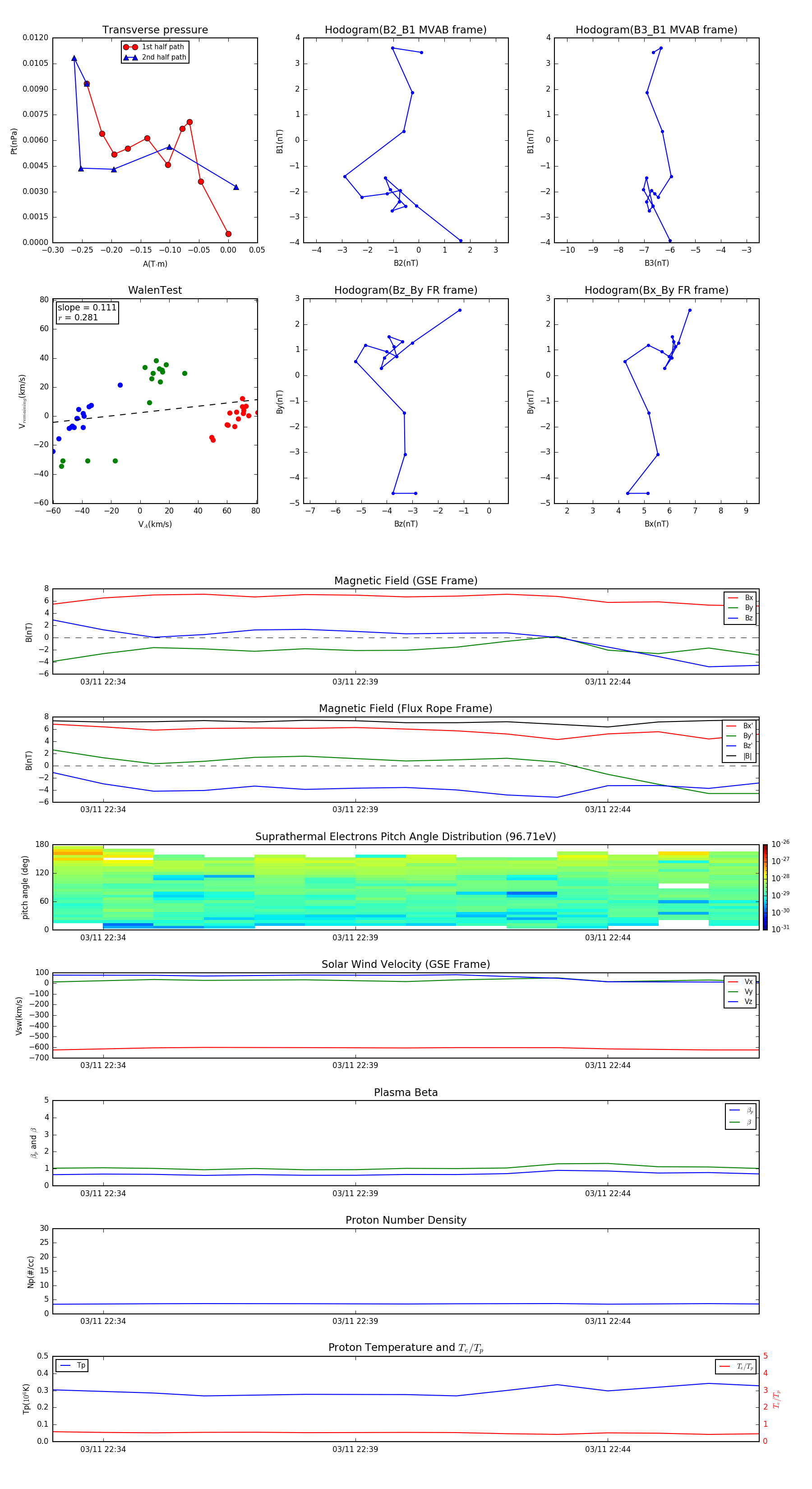
Flux Rope in 2004

Flux Rope Event 2004-03-11 22:33 ~ 2004-03-11 22:47 (15 minutes)


plot