HOME   LIST
‹–   –›

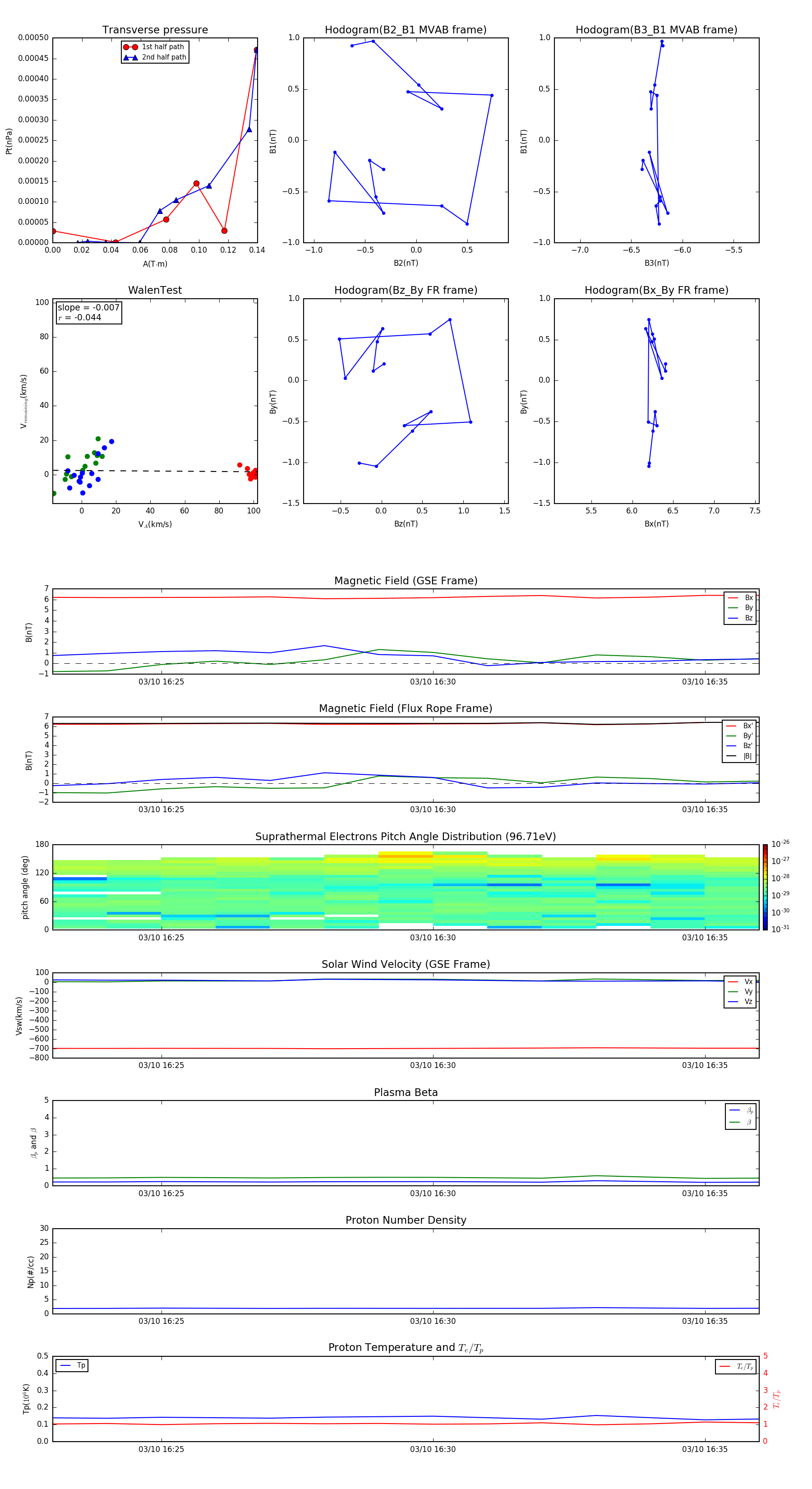
Flux Rope in 2004

Flux Rope Event 2004-03-10 16:23 ~ 2004-03-10 16:36 (14 minutes)


plot