HOME   LIST
‹–   –›

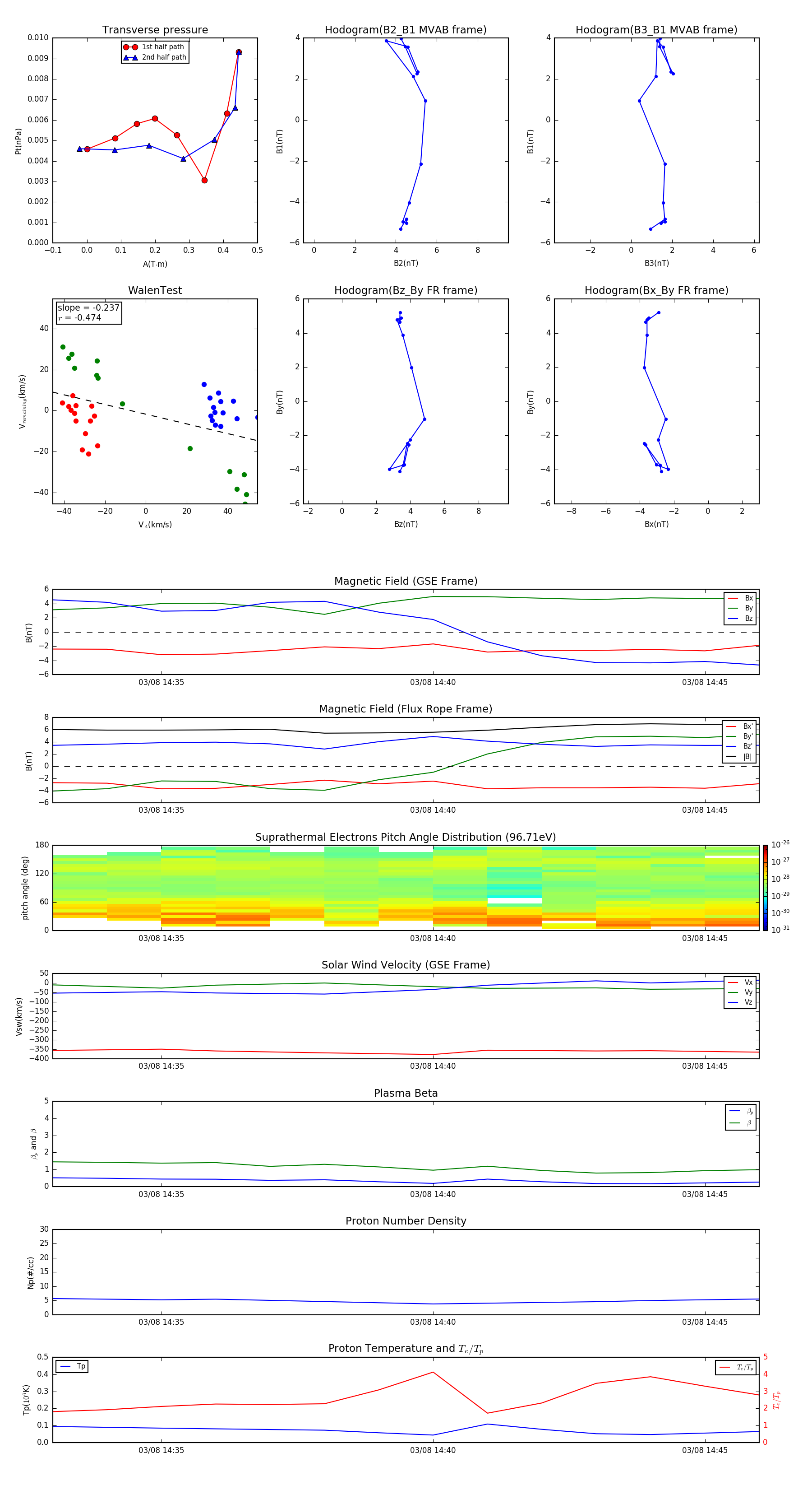
Flux Rope in 2004

Flux Rope Event 2004-03-08 14:33 ~ 2004-03-08 14:46 (14 minutes)


plot