HOME   LIST
‹–   –›

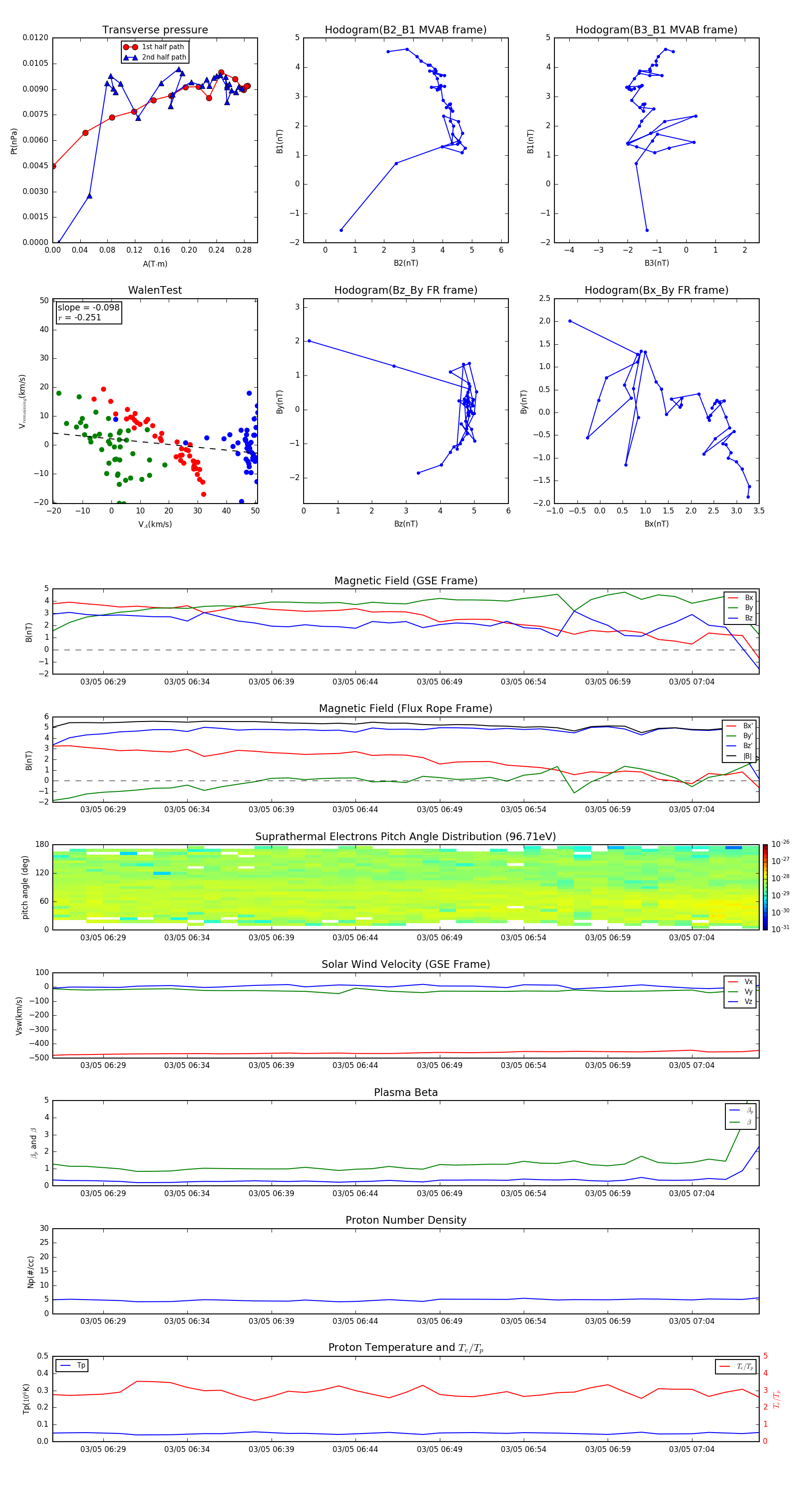
Flux Rope in 2004

Flux Rope Event 2004-03-05 06:26 ~ 2004-03-05 07:08 (43 minutes)


plot