HOME   LIST
‹–   –›

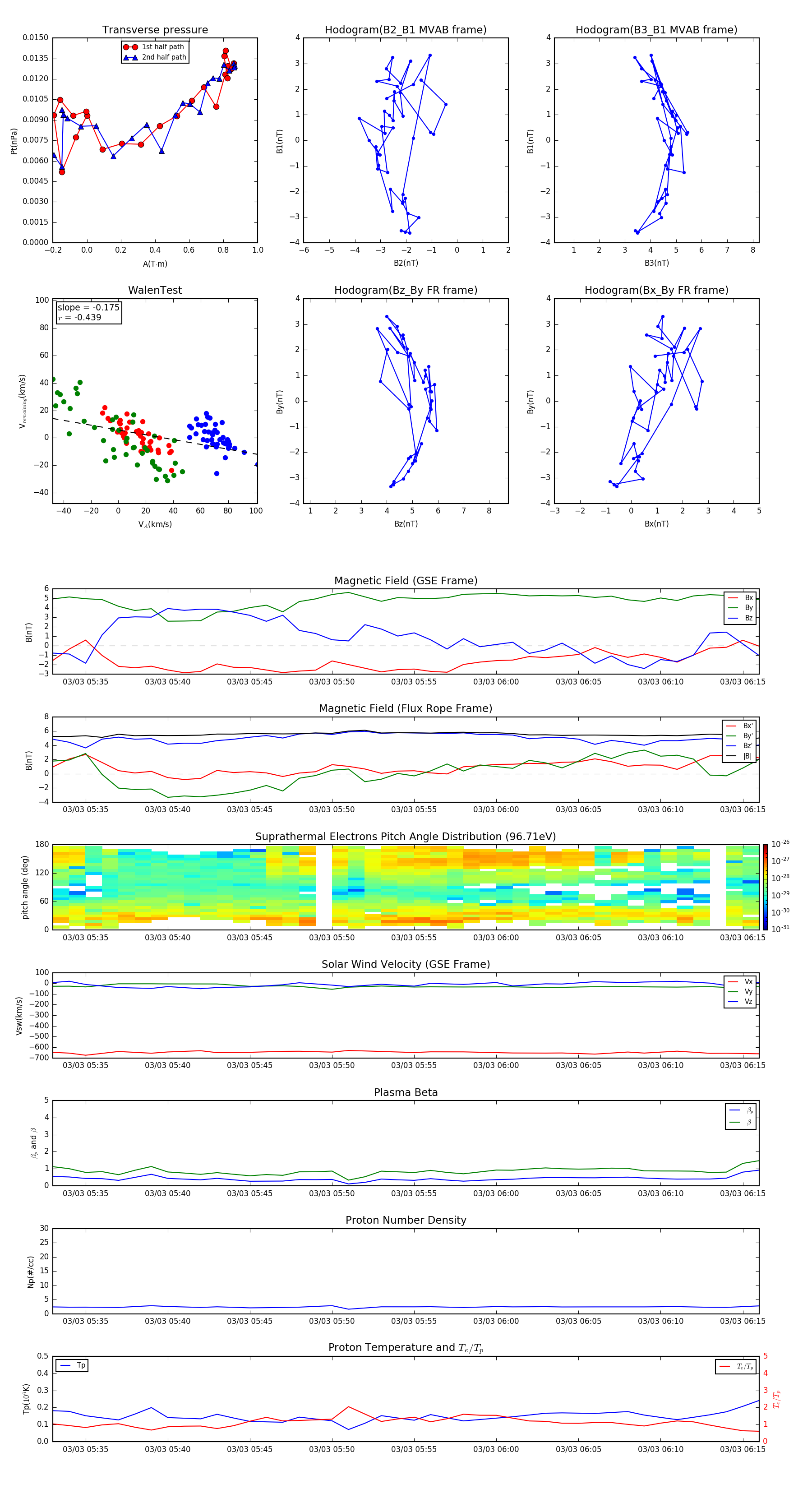
Flux Rope in 2004

Flux Rope Event 2004-03-03 05:33 ~ 2004-03-03 06:16 (44 minutes)


plot