HOME   LIST
‹–   –›

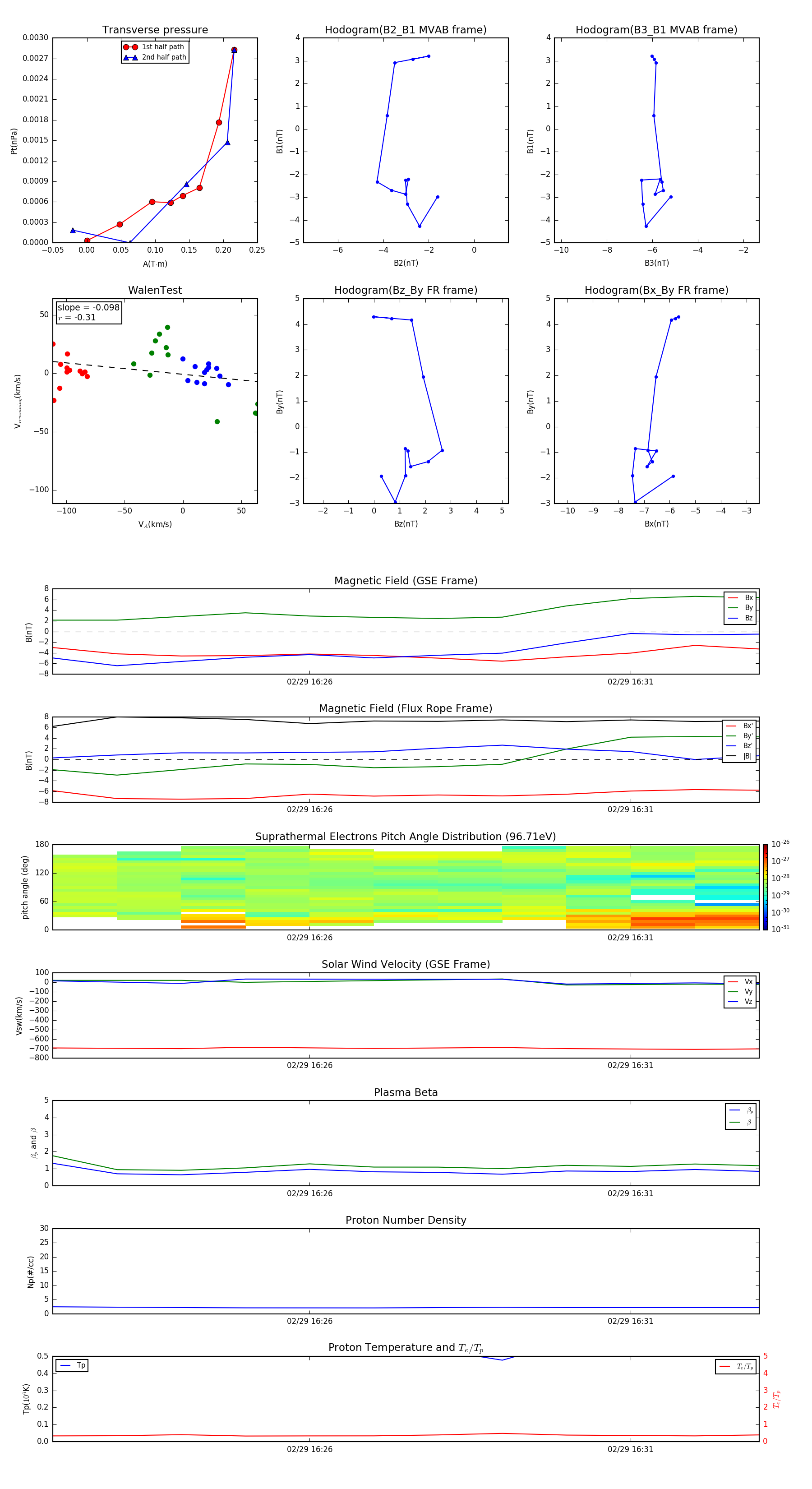
Flux Rope in 2004

Flux Rope Event 2004-02-29 16:22 ~ 2004-02-29 16:33 (12 minutes)


plot