HOME   LIST
‹–   –›

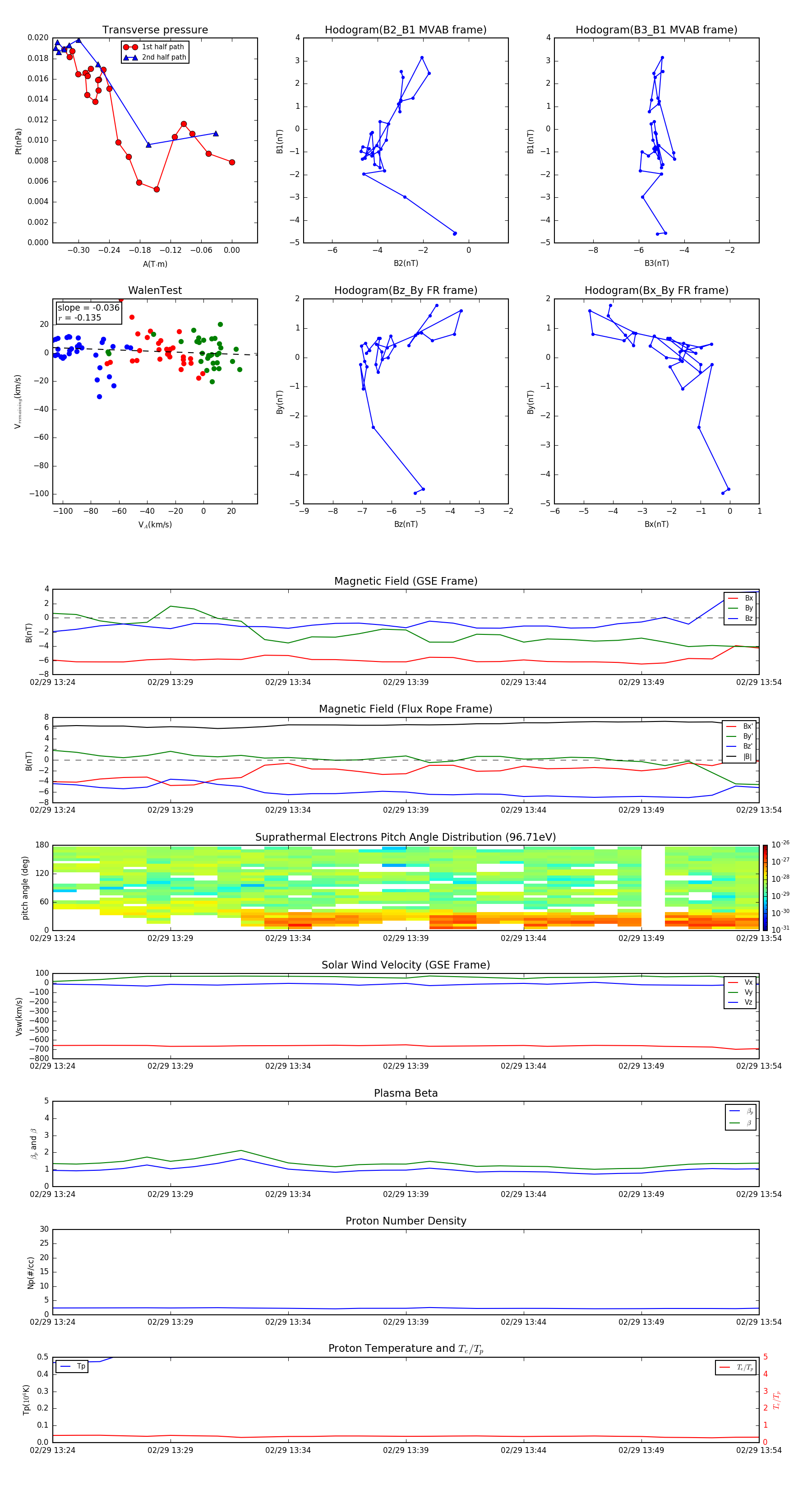
Flux Rope in 2004

Flux Rope Event 2004-02-29 13:24 ~ 2004-02-29 13:54 (31 minutes)


plot