HOME   LIST
‹–   –›

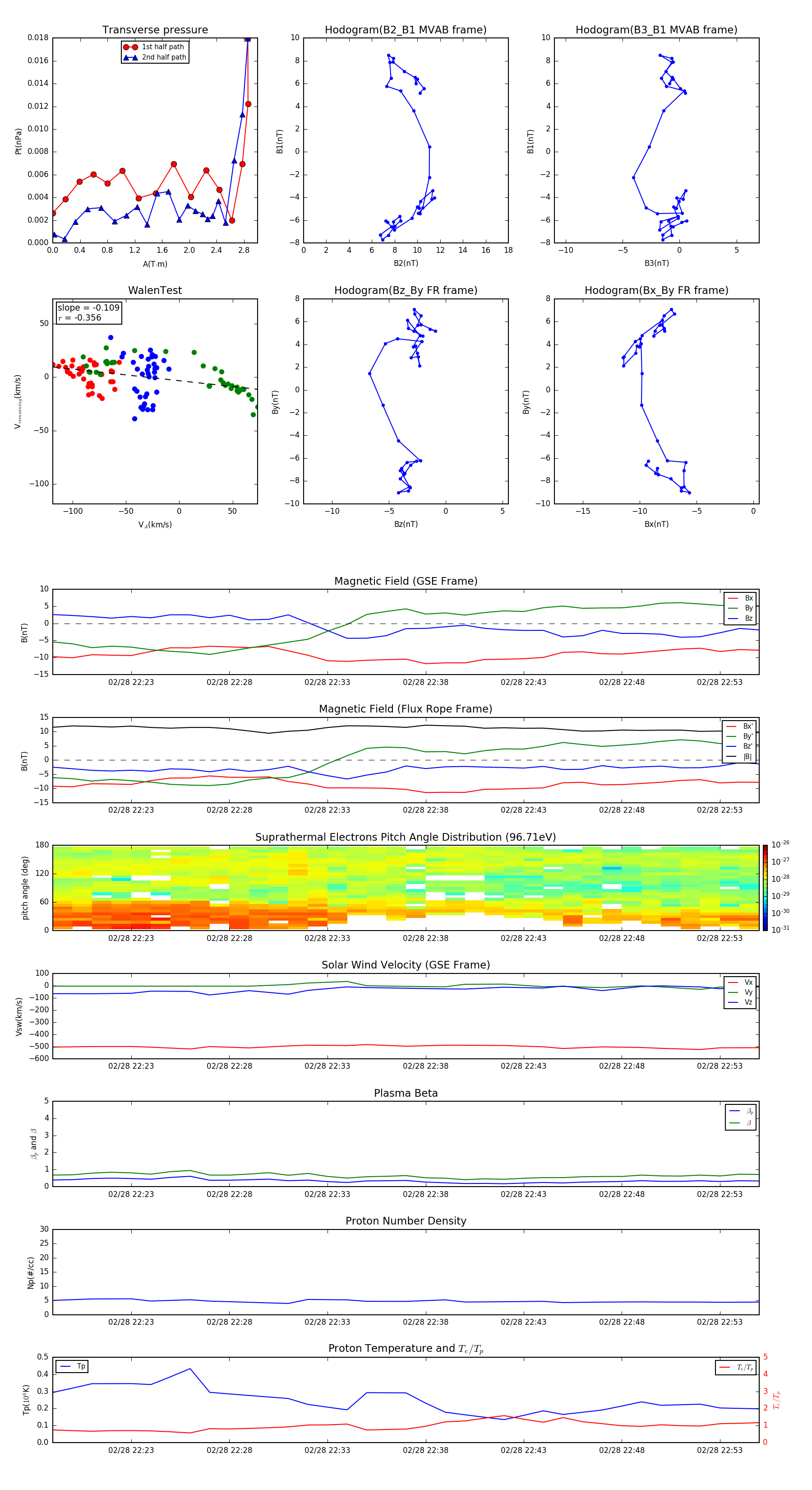
Flux Rope in 2004

Flux Rope Event 2004-02-28 22:19 ~ 2004-02-28 22:55 (37 minutes)


plot