HOME   LIST
‹–   –›

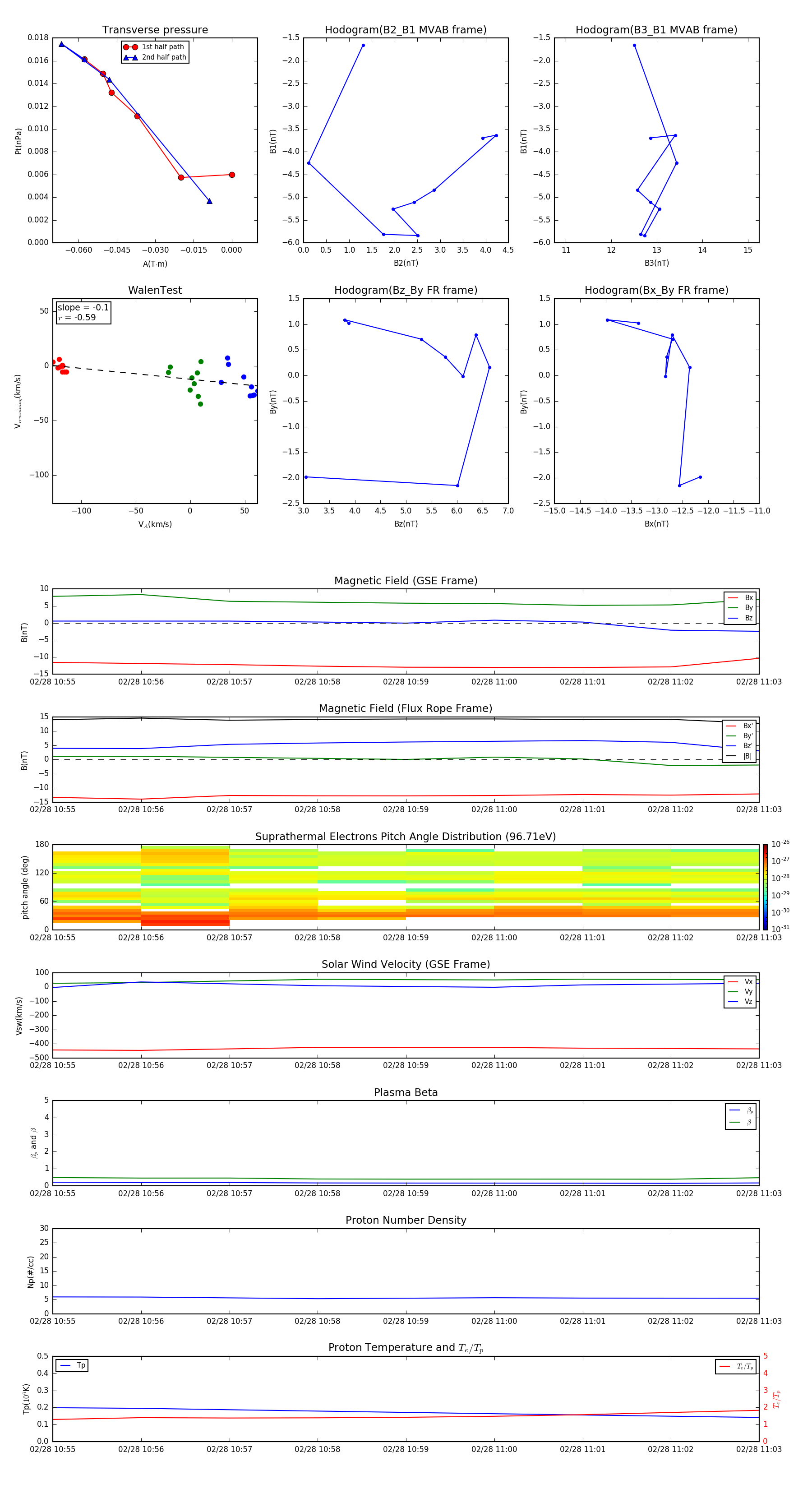
Flux Rope in 2004

Flux Rope Event 2004-02-28 10:55 ~ 2004-02-28 11:03 (9 minutes)


plot