HOME   LIST
‹–   –›

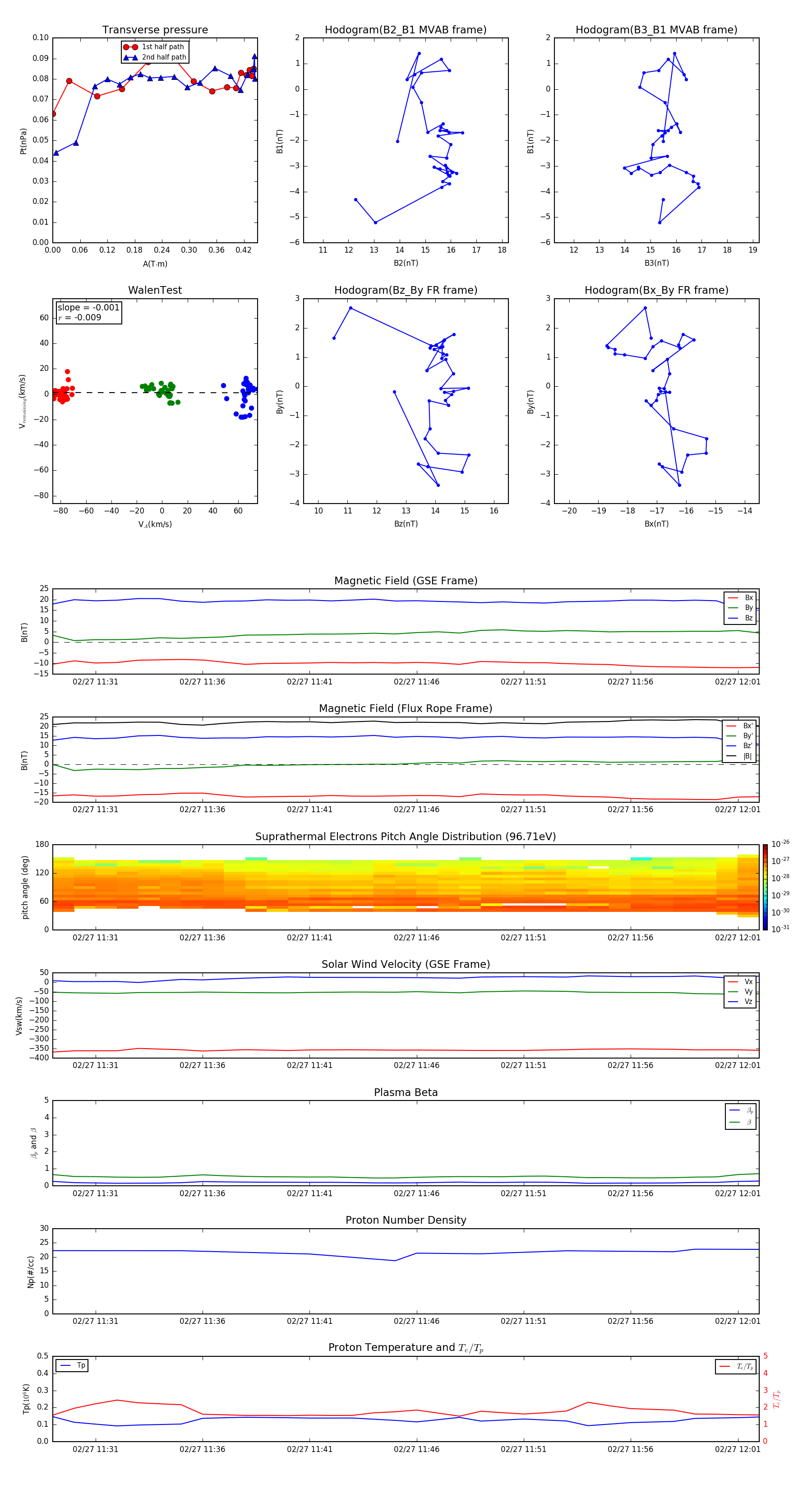
Flux Rope in 2004

Flux Rope Event 2004-02-27 11:29 ~ 2004-02-27 12:02 (34 minutes)


plot