HOME   LIST
‹–   –›

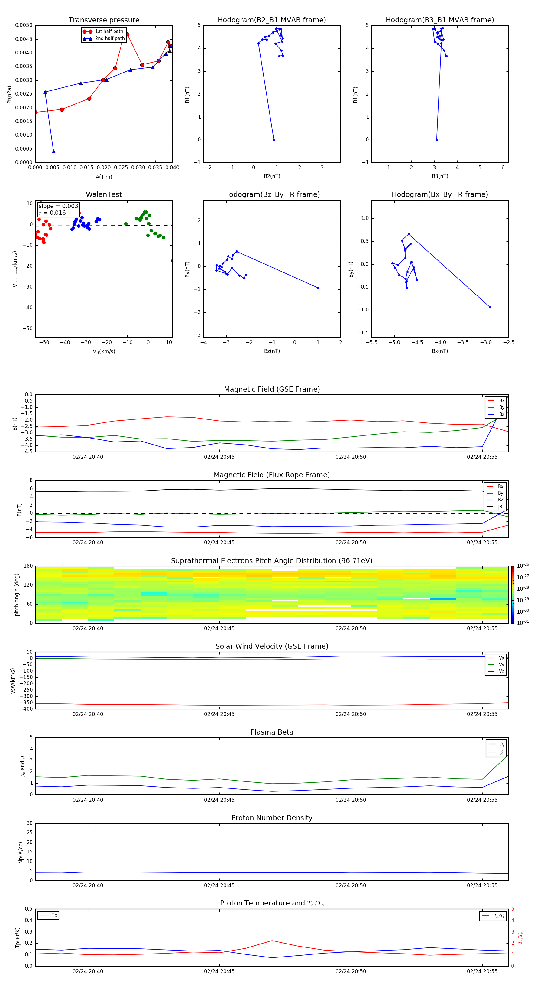
Flux Rope in 2004

Flux Rope Event 2004-02-24 20:38 ~ 2004-02-24 20:56 (19 minutes)


plot