HOME   LIST
‹–   –›

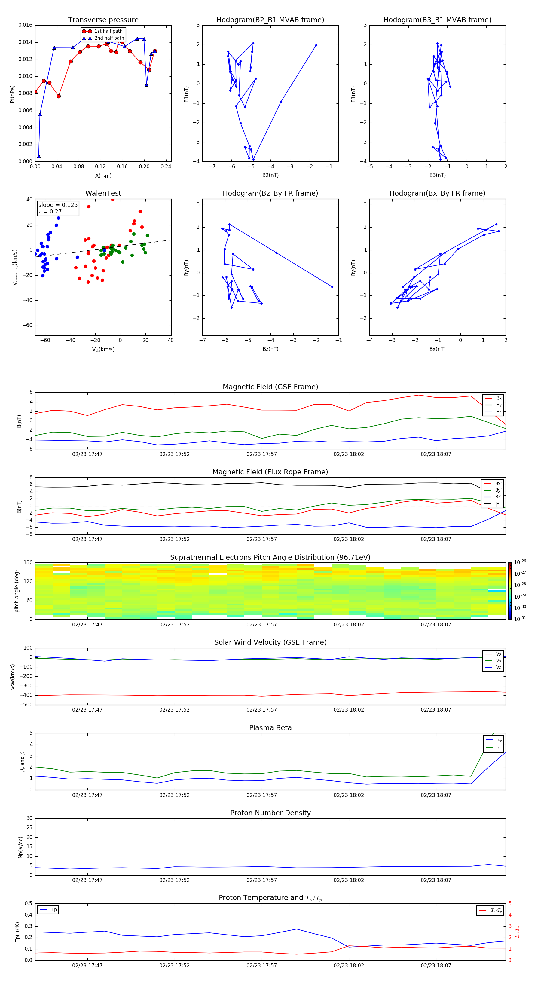
Flux Rope in 2004

Flux Rope Event 2004-02-23 17:44 ~ 2004-02-23 18:11 (28 minutes)


plot