HOME   LIST
‹–   –›

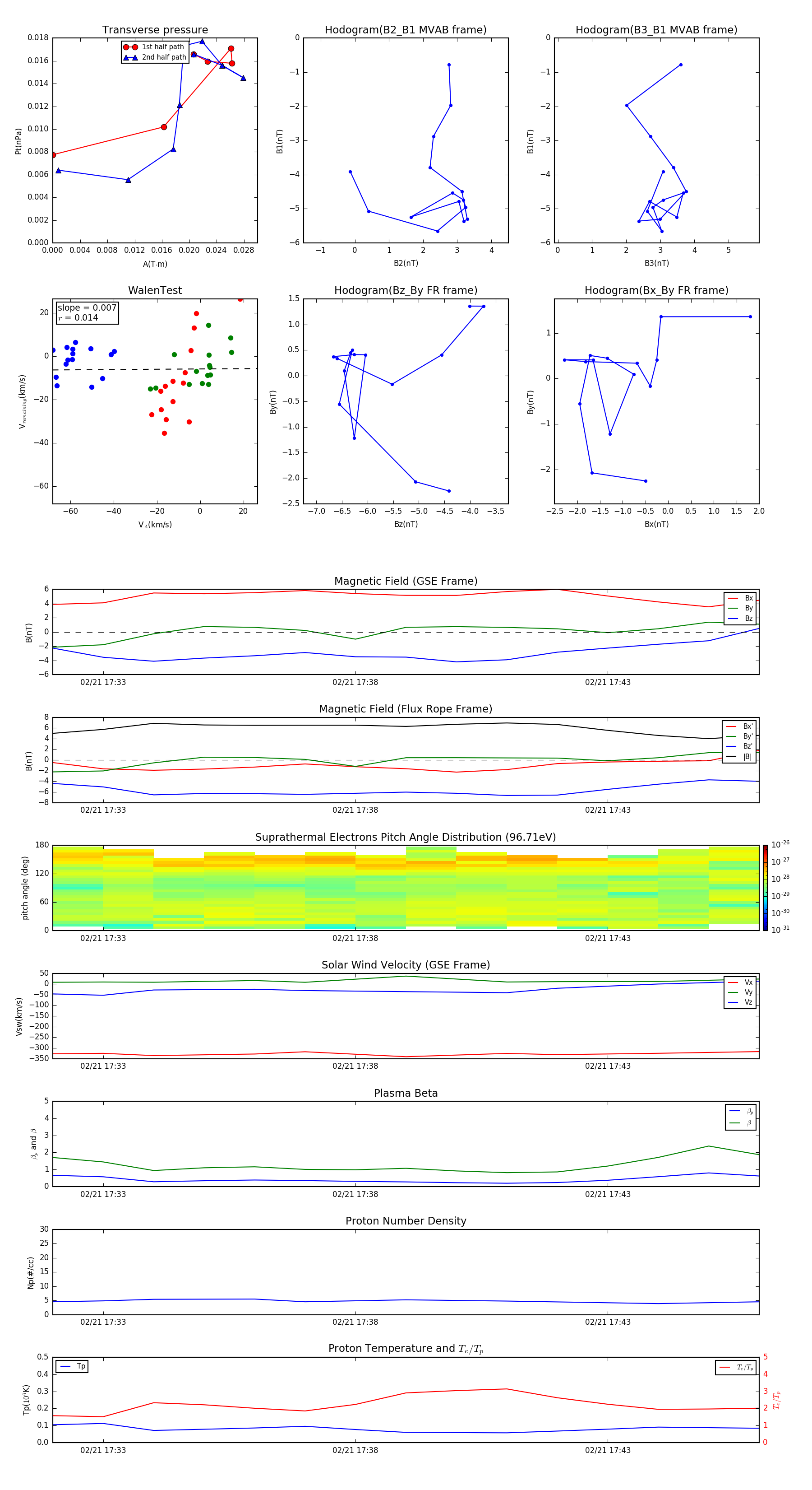
Flux Rope in 2004

Flux Rope Event 2004-02-21 17:32 ~ 2004-02-21 17:46 (15 minutes)


plot