HOME   LIST
‹–   –›

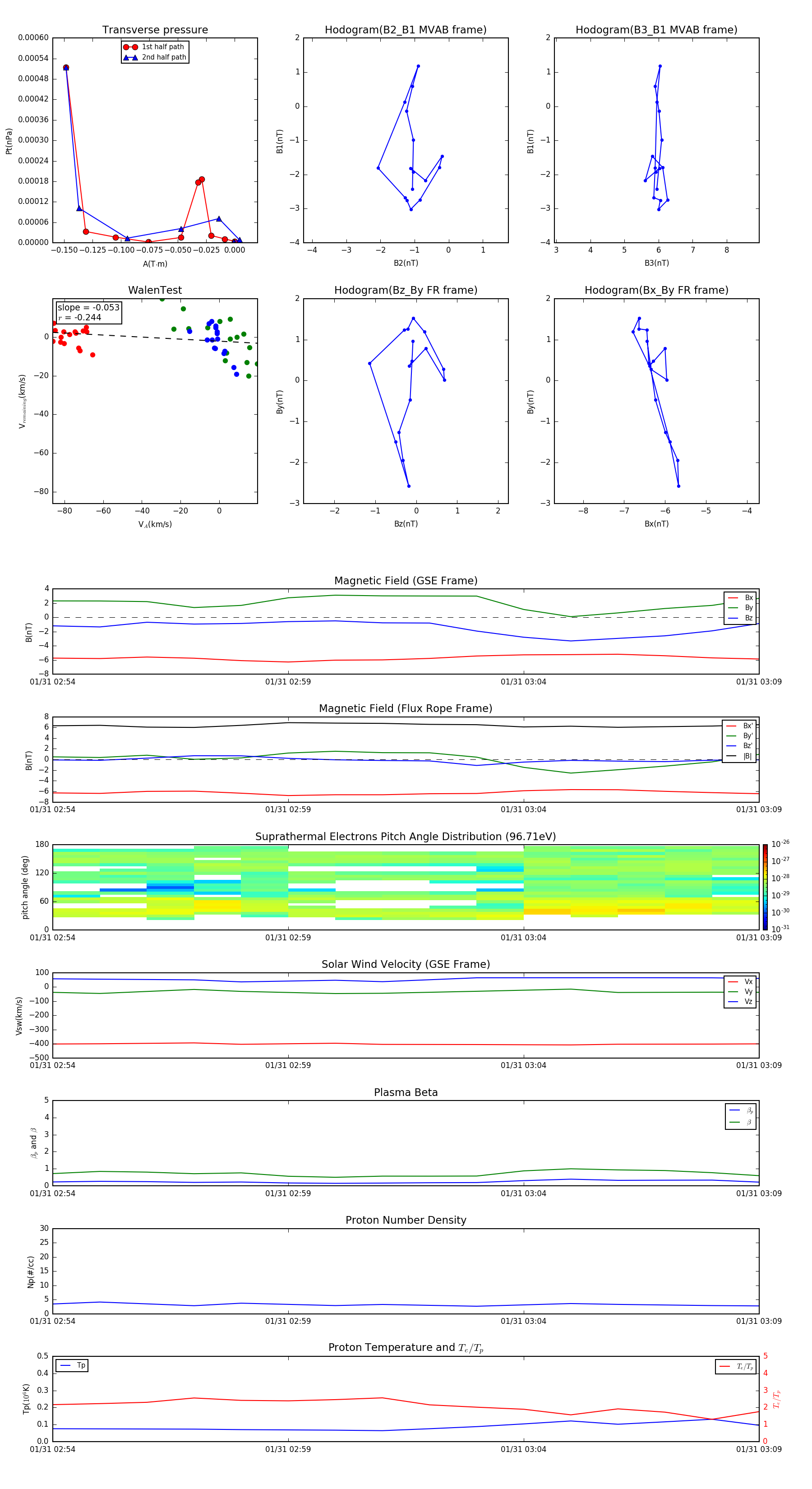
Flux Rope in 2004

Flux Rope Event 2004-01-31 02:54 ~ 2004-01-31 03:09 (16 minutes)


plot