HOME   LIST
‹–   –›

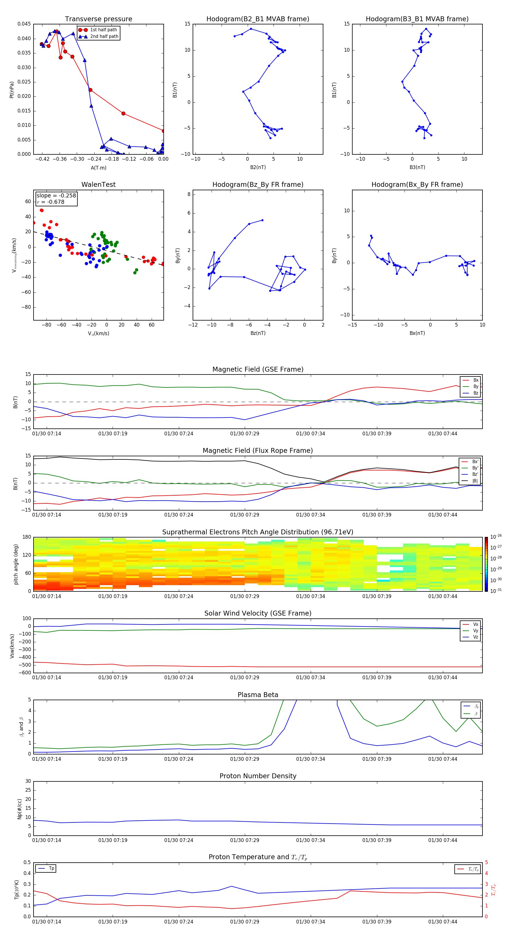
Flux Rope in 2004

Flux Rope Event 2004-01-30 07:13 ~ 2004-01-30 07:47 (35 minutes)


plot