HOME   LIST
‹–   –›

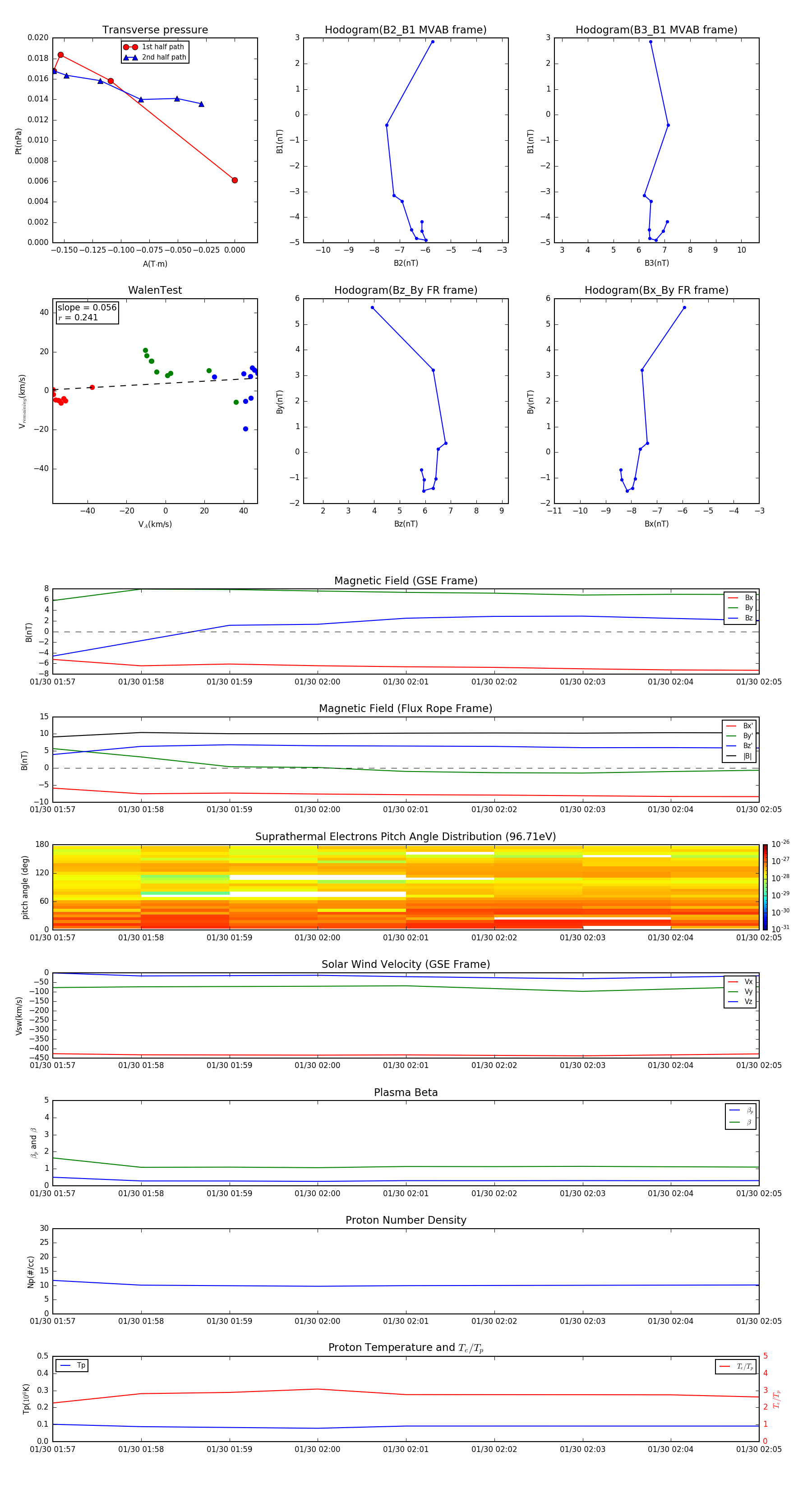
Flux Rope in 2004

Flux Rope Event 2004-01-30 01:57 ~ 2004-01-30 02:05 (9 minutes)


plot