HOME   LIST
‹–   –›

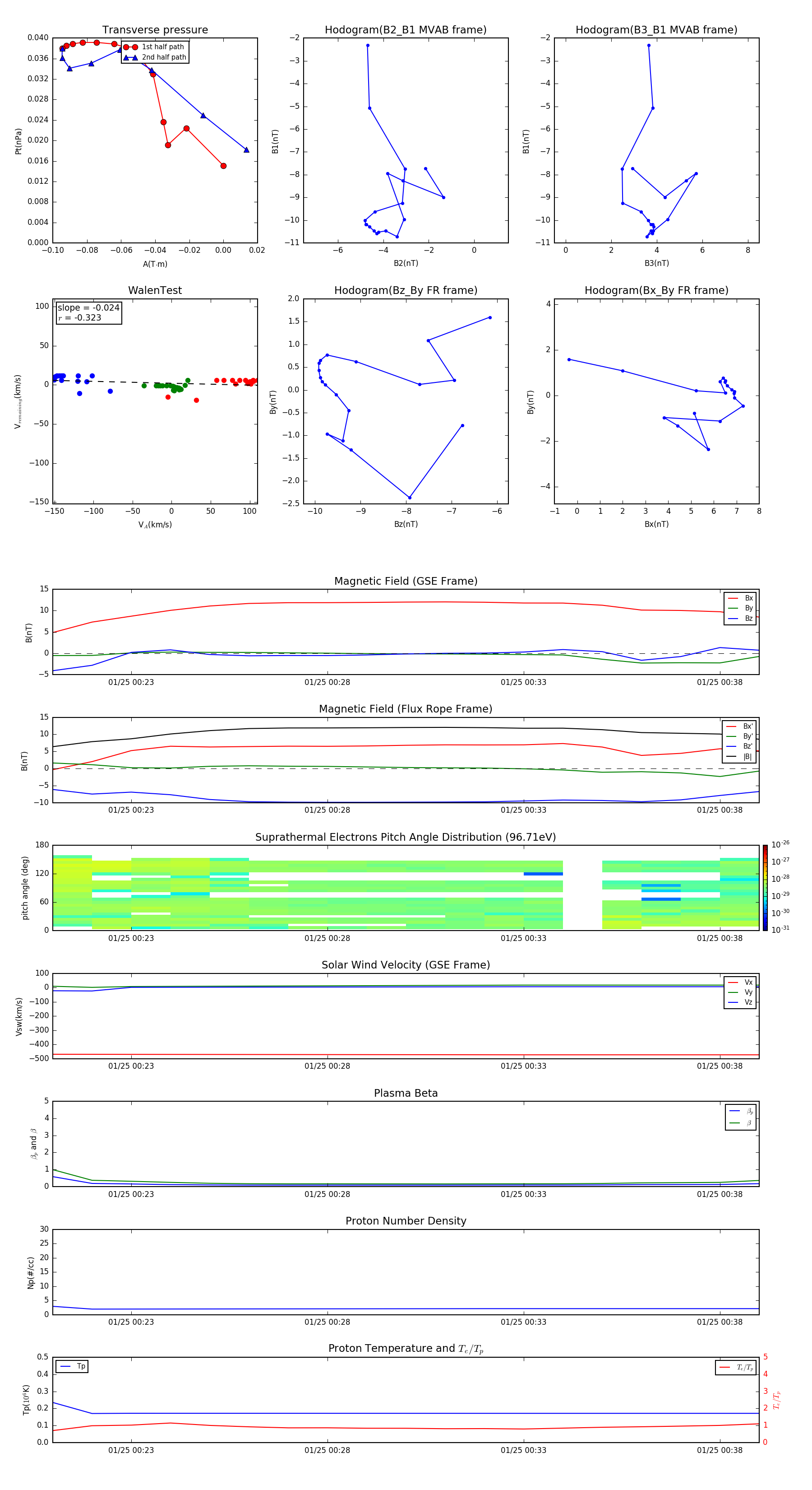
Flux Rope in 2004

Flux Rope Event 2004-01-25 00:21 ~ 2004-01-25 00:39 (19 minutes)


plot