HOME   LIST
‹–   –›

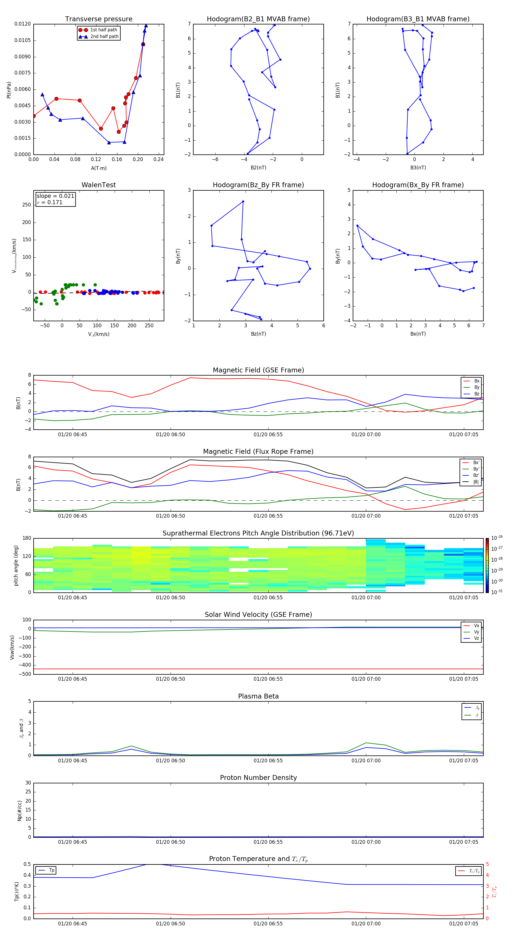
Flux Rope in 2004

Flux Rope Event 2004-01-20 06:43 ~ 2004-01-20 07:06 (24 minutes)


plot